Comparing Changes in FEV1 and Impulse Oscillometry Parameters Following ...
Learning

Comparing Changes in FEV1 and Impulse Oscillometry Parameters Following ...

3146 × 4102 px September 25, 2025 Ashley Learning
Download

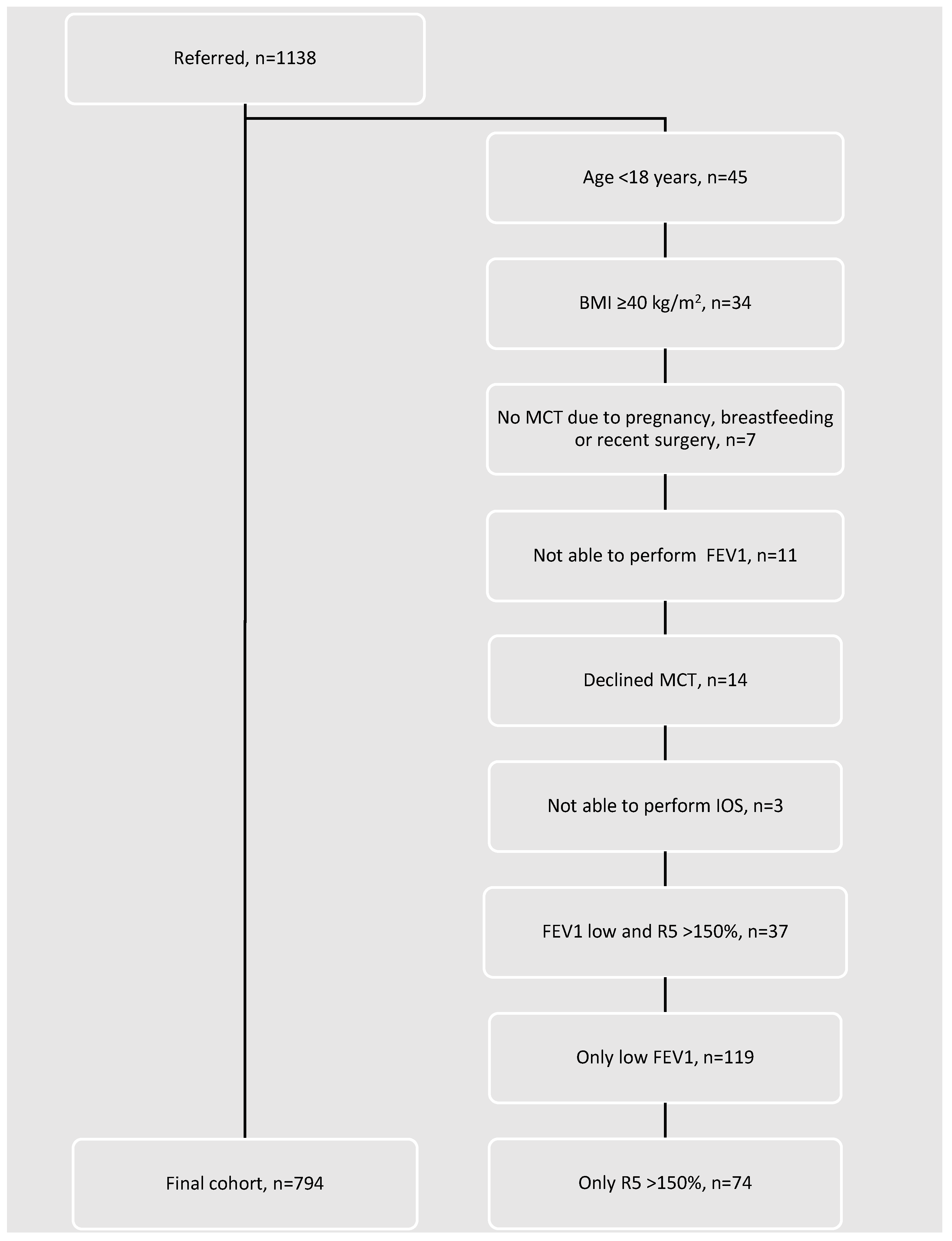
Asthma is a chronic respiratory condition that affects millions of people worldwide. Diagnosing asthma accurately is crucial for effective management and treatment. One of the key diagnostic tools used by healthcare professionals is the Methacholine Challenge Test. This test helps determine the presence and severity of asthma by assessing the reactivity of the airways to a bronchoconstrictor agent, methacholine.

Understanding the Methacholine Challenge Test

The Methacholine Challenge Test is a diagnostic procedure designed to evaluate the sensitivity of the airways to methacholine, a substance that causes the airways to narrow. This test is particularly useful for individuals who have symptoms suggestive of asthma but whose lung function tests, such as spirometry, are normal. The test involves inhaling increasing doses of methacholine and measuring the response of the airways.

How the Methacholine Challenge Test Works

The Methacholine Challenge Test is conducted in a controlled environment, typically in a pulmonary function laboratory. The procedure involves several steps:

  • Preparation: The patient is instructed to avoid certain medications that can interfere with the test results, such as bronchodilators and inhaled corticosteroids, for a specified period before the test.
  • Baseline Spirometry: The patient undergoes a baseline spirometry test to measure lung function before the administration of methacholine. This provides a reference point for comparing subsequent measurements.
  • Methacholine Administration: The patient inhales increasing doses of methacholine through a nebulizer. The doses are typically administered in a stepwise manner, starting with a low concentration and increasing gradually.
  • Post-Inhalation Spirometry: After each dose of methacholine, the patient undergoes another spirometry test to measure lung function. The test assesses the forced expiratory volume in one second (FEV1), which is the volume of air exhaled in the first second of a forced breath.
  • Evaluation: The test is continued until the FEV1 drops by a specified percentage (usually 20%) from the baseline value or until the highest dose of methacholine is administered. The dose of methacholine that causes a 20% drop in FEV1 is known as the provocative concentration (PC20).

📝 Note: The Methacholine Challenge Test should be performed by trained healthcare professionals in a setting equipped to manage potential adverse reactions, such as severe bronchoconstriction.

Interpreting the Results

The results of the Methacholine Challenge Test are interpreted based on the PC20 value. A lower PC20 value indicates greater airway sensitivity to methacholine, which is suggestive of asthma. The interpretation of the results can be categorized as follows:

PC20 Value Interpretation
< 4 mg/mL Highly reactive airways, suggestive of asthma
4-16 mg/mL Moderately reactive airways, suggestive of asthma
> 16 mg/mL Normal airway reactivity, asthma less likely

It is important to note that the Methacholine Challenge Test is just one component of a comprehensive asthma diagnosis. Other factors, such as clinical symptoms, medical history, and additional diagnostic tests, are also considered.

Indications for the Methacholine Challenge Test

The Methacholine Challenge Test is indicated for individuals who:

  • Have symptoms suggestive of asthma but normal spirometry results.
  • Require confirmation of asthma diagnosis for appropriate management and treatment.
  • Need to assess the severity of asthma and monitor the effectiveness of treatment.

The test is particularly useful in cases where the diagnosis of asthma is uncertain or when other diagnostic tests have been inconclusive.

Contraindications and Precautions

While the Methacholine Challenge Test is a valuable diagnostic tool, it is not suitable for everyone. Contraindications and precautions include:

  • Severe Asthma: Individuals with severe asthma or a history of life-threatening asthma attacks should avoid the test due to the risk of severe bronchoconstriction.
  • Recent Respiratory Infection: The test should be postponed if the patient has had a recent respiratory infection, as it can affect the results.
  • Cardiovascular Conditions: Patients with certain cardiovascular conditions, such as uncontrolled hypertension or severe coronary artery disease, should be evaluated carefully before undergoing the test.
  • Pregnancy: The test should be performed with caution in pregnant women, and the potential risks and benefits should be discussed with the healthcare provider.

📝 Note: It is essential to inform the healthcare provider about any medications being taken, as well as any underlying medical conditions, before undergoing the Methacholine Challenge Test.

Preparing for the Methacholine Challenge Test

Proper preparation is crucial for accurate results and a safe testing experience. The following steps should be taken before the test:

  • Medication Review: Inform the healthcare provider about all medications being taken, including over-the-counter drugs and supplements. Certain medications may need to be temporarily discontinued before the test.
  • Avoid Triggers: Avoid exposure to known asthma triggers, such as allergens, irritants, and respiratory infections, for at least 24 hours before the test.
  • Follow Instructions: Follow any specific instructions provided by the healthcare provider, such as fasting or avoiding physical exertion before the test.

By following these preparations, patients can help ensure the accuracy and safety of the Methacholine Challenge Test.

What to Expect During the Test

During the Methacholine Challenge Test, patients can expect the following:

  • Comfortable Environment: The test is conducted in a comfortable and controlled environment, typically in a pulmonary function laboratory.
  • Stepwise Administration: Methacholine is administered in increasing doses through a nebulizer. The patient inhales the mist for a specified duration.
  • Lung Function Measurements: After each dose, the patient undergoes spirometry to measure lung function. The test may take up to an hour to complete, depending on the patient's response to methacholine.
  • Monitoring: The healthcare provider monitors the patient's lung function and overall condition throughout the test. If necessary, medications can be administered to reverse any adverse reactions.

Patients may experience mild symptoms such as coughing or shortness of breath during the test, but these symptoms typically resolve quickly with appropriate treatment.

Post-Test Care and Follow-Up

After the Methacholine Challenge Test, patients should:

  • Rest and Hydrate: Take time to rest and stay hydrated. Avoid strenuous activities for the remainder of the day.
  • Follow-Up Appointment: Schedule a follow-up appointment with the healthcare provider to discuss the test results and any necessary treatment plans.
  • Monitor Symptoms: Pay attention to any changes in symptoms and report them to the healthcare provider.

If the test results indicate asthma, the healthcare provider will develop a personalized treatment plan, which may include medications, lifestyle modifications, and regular follow-up appointments.

In cases where the test results are normal, the healthcare provider may recommend further diagnostic tests or consider alternative diagnoses.

The Role of the Methacholine Challenge Test in Asthma Management

The Methacholine Challenge Test plays a crucial role in the diagnosis and management of asthma. By providing objective data on airway reactivity, the test helps healthcare providers:

  • Confirm the Diagnosis: Establish a definitive diagnosis of asthma, especially in cases where symptoms are mild or intermittent.
  • Assess Severity: Determine the severity of asthma and tailor treatment plans accordingly.
  • Monitor Treatment Effectiveness: Evaluate the effectiveness of asthma medications and adjust treatment as needed.
  • Prevent Complications: Identify individuals at risk for asthma exacerbations and implement preventive measures.

Regular monitoring with the Methacholine Challenge Test can help ensure that asthma is well-controlled and that patients receive appropriate care.

Alternative Diagnostic Tests for Asthma

While the Methacholine Challenge Test is a valuable diagnostic tool, there are other tests that can be used to evaluate asthma. These include:

  • Spirometry: Measures lung function by assessing the volume and flow of air during forced exhalation.
  • Peak Flow Meter: A portable device that measures the peak expiratory flow rate, helping to monitor asthma symptoms and response to treatment.
  • Exercise Challenge Test: Evaluates airway reactivity by measuring lung function before and after physical exertion.
  • Bronchoprovocation Tests: Use other bronchoconstrictor agents, such as histamine or mannitol, to assess airway sensitivity.

Each of these tests has its own advantages and limitations, and the choice of test depends on the individual's symptoms, medical history, and specific diagnostic needs.

In some cases, a combination of tests may be used to provide a comprehensive evaluation of asthma.

Living with Asthma

Receiving a diagnosis of asthma can be challenging, but with proper management and treatment, individuals can lead active and fulfilling lives. Key strategies for living with asthma include:

  • Medication Adherence: Taking prescribed medications as directed to control symptoms and prevent exacerbations.
  • Avoiding Triggers: Identifying and avoiding known asthma triggers, such as allergens, irritants, and respiratory infections.
  • Regular Monitoring: Regularly monitoring lung function and symptoms, and seeking medical attention if symptoms worsen.
  • Lifestyle Modifications: Maintaining a healthy lifestyle, including regular exercise, a balanced diet, and adequate sleep.
  • Education and Support: Educating oneself about asthma and seeking support from healthcare providers, family, and friends.

By following these strategies, individuals with asthma can effectively manage their condition and improve their quality of life.

In conclusion, the Methacholine Challenge Test is a valuable diagnostic tool for evaluating asthma. By assessing airway reactivity to methacholine, the test helps healthcare providers confirm the diagnosis, determine the severity of asthma, and develop effective treatment plans. Proper preparation, careful monitoring, and follow-up care are essential for accurate results and optimal management of asthma. With appropriate care and support, individuals with asthma can lead active and fulfilling lives, despite the challenges posed by this chronic condition.

Related Terms:

  • methacholine challenge test cpt code
  • methacholine challenge test pdf
  • methacholine challenge test side effects
  • methacholine challenge test interpretation
  • who does methacholine challenge test
  • methacholine challenge test contraindications

More Images