DBMS ER Diagrams and SQL Queries Overview for Course DBMS 101 - Studocu
Learning

DBMS ER Diagrams and SQL Queries Overview for Course DBMS 101 - Studocu

1200 × 1696 px June 4, 2025 Ashley Learning
Download

Preparing for an ER Diagram Exam can be a challenging task, especially if you are new to database design and entity-relationship modeling. An ER diagram, short for Entity-Relationship diagram, is a visual representation of data structures that helps in understanding the relationships between different entities in a database. Whether you are a student studying for an exam or a professional looking to brush up on your skills, this guide will provide you with a comprehensive overview of what to expect and how to prepare effectively.

Understanding ER Diagrams

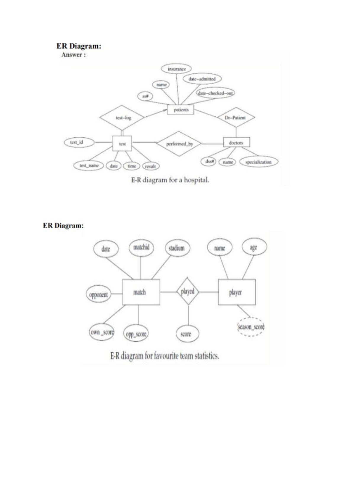
Before diving into the preparation strategies, it is essential to understand the basics of ER diagrams. An ER diagram consists of entities, attributes, and relationships. Entities are the objects or things that you want to store data about, such as customers, products, or orders. Attributes are the properties of these entities, like customer name, product price, or order date. Relationships define how entities are connected to each other, such as a customer placing an order or a product being part of an order.

Key Components of an ER Diagram

To excel in your ER Diagram Exam, you need to be familiar with the key components that make up an ER diagram. These components include:

  • Entities: Represent objects or concepts in the real world. They are usually depicted as rectangles.
  • Attributes: Properties or characteristics of entities. They are often shown as ovals connected to the entity they describe.
  • Relationships: Connections between entities. They are typically represented by diamonds or lines connecting entities.
  • Cardinality: Specifies the numerical attributes of the relationship between entities. For example, one-to-one, one-to-many, or many-to-many relationships.
  • Primary Keys: Unique identifiers for entities. They are underlined in the diagram.
  • Foreign Keys: Attributes in one entity that are primary keys in another entity, used to establish relationships.

Preparing for the ER Diagram Exam

Preparing for an ER Diagram Exam involves a combination of theoretical knowledge and practical application. Here are some steps to help you get ready:

Study the Basics

Start by reviewing the fundamental concepts of ER diagrams. Understand the definitions of entities, attributes, and relationships. Familiarize yourself with different types of relationships and how they are represented in diagrams. This foundational knowledge will serve as the backbone of your preparation.

Practice Drawing ER Diagrams

Practice is crucial when it comes to mastering ER diagrams. Spend time drawing diagrams for various scenarios. Start with simple examples and gradually move to more complex ones. This hands-on experience will help you understand how to translate real-world problems into visual representations.

Use Online Resources

There are numerous online resources available that can aid in your preparation. Websites, tutorials, and video lectures can provide additional explanations and examples. Engage with these resources to deepen your understanding and gain different perspectives on ER diagrams.

Take Practice Exams

Practice exams are an excellent way to assess your readiness. They simulate the exam environment and help you identify areas where you need improvement. Look for practice exams that cover a range of topics and difficulty levels. Review your answers and understand your mistakes to avoid repeating them in the actual exam.

Review Common Mistakes

Common mistakes in ER diagrams include incorrect cardinality, missing attributes, and improper relationships. Review these mistakes and understand how to avoid them. Pay attention to details and ensure that your diagrams are accurate and complete.

Common ER Diagram Symbols

Familiarize yourself with the common symbols used in ER diagrams. These symbols help in creating clear and concise diagrams. Here is a table of common ER diagram symbols:

Symbol Description
Rectangle Represents an entity
Oval Represents an attribute
Diamond Represents a relationship
Line Connects entities and relationships
Underlined Attribute Represents a primary key
Dashed Line Represents a weak entity

📝 Note: Weak entities are entities that cannot be uniquely identified by their own attributes and rely on a strong entity for identification.

Advanced Topics in ER Diagrams

Once you have a solid understanding of the basics, you can move on to more advanced topics. These topics will help you tackle complex scenarios and enhance your problem-solving skills.

Normalization

Normalization is the process of organizing data in a database to reduce redundancy and improve data integrity. Understanding normalization rules and how they apply to ER diagrams is essential. Learn about the different normal forms (1NF, 2NF, 3NF) and how to achieve them.

ERD Tools

Familiarize yourself with ER diagram tools that can help you create and manage diagrams efficiently. Tools like Lucidchart, Draw.io, and Microsoft Visio offer various features that can simplify the process of drawing ER diagrams. Practice using these tools to improve your speed and accuracy.

Real-World Applications

Understand how ER diagrams are used in real-world applications. Study case studies and examples from different industries to see how ER diagrams are applied in practice. This will give you a broader perspective and help you understand the practical significance of ER diagrams.

Tips for the Exam Day

On the day of your ER Diagram Exam, follow these tips to perform your best:

  • Review your notes and practice diagrams before the exam.
  • Read the exam questions carefully and understand what is being asked.
  • Plan your diagrams before drawing them to ensure clarity and accuracy.
  • Double-check your work for any mistakes or omissions.
  • Manage your time effectively to complete all questions.

By following these tips and preparing thoroughly, you will be well-equipped to tackle your ER Diagram Exam with confidence.

Preparing for an ER Diagram Exam requires a combination of theoretical knowledge, practical application, and strategic preparation. By understanding the key components of ER diagrams, practicing drawing diagrams, and reviewing common mistakes, you can enhance your skills and perform well in the exam. Additionally, familiarizing yourself with advanced topics and using ER diagram tools will further strengthen your understanding and application of ER diagrams. On the exam day, stay calm, read the questions carefully, and manage your time effectively to achieve the best results.

Related Terms:

  • erd diagram questions and answers
  • er diagram exercises
  • give me er diagram questions
  • er diagram questions dbms
  • er model practice questions
  • er diagram example questions

More Images