What Are The Orbitals

What Are The Orbitals

Understanding the fundamental concepts of atomic structure is crucial for anyone delving into the world of chemistry and physics. One of the most intriguing aspects of atomic theory is the concept of orbitals. What are the orbitals? Orbitals are regions within an atom where electrons are most likely to be found. They provide a probabilistic map of electron distribution around the nucleus, offering insights into the behavior and properties of atoms and molecules.

Introduction to Atomic Orbitals

Atomic orbitals are mathematical functions that describe the wave-like behavior of electrons within an atom. These functions are derived from the solutions to the Schrödinger equation, a fundamental equation in quantum mechanics. The concept of orbitals was introduced to explain the observed patterns in atomic spectra and the periodic properties of elements.

Orbitals are characterized by several quantum numbers, each providing specific information about the electron's state:

  • Principal quantum number (n): Determines the size and energy level of the orbital. It can take positive integer values (n = 1, 2, 3, ...).
  • Azimuthal quantum number (l): Defines the shape of the orbital and can take values from 0 to (n-1).
  • Magnetic quantum number (m_l): Specifies the orientation of the orbital in space and can take values from -l to +l.
  • Spin quantum number (m_s): Indicates the spin of the electron and can be either +1/2 or -1/2.

Types of Orbitals

Orbitals are classified into different types based on their shapes and energies. The most common types are:

s-Orbitals

s-orbitals are spherical in shape and have no angular nodes. They are the simplest type of orbital and can hold a maximum of two electrons. The principal quantum number (n) determines the size and energy level of the s-orbital. For example, the 1s orbital is smaller and has lower energy than the 2s orbital.

p-Orbitals

p-orbitals have a dumbbell shape and contain one angular node. There are three p-orbitals in each energy level (n ≥ 2), corresponding to the magnetic quantum numbers m_l = -1, 0, and +1. These orbitals are designated as p_x, p_y, and p_z, and each can hold a maximum of two electrons.

d-Orbitals

d-orbitals have more complex shapes and contain two angular nodes. There are five d-orbitals in each energy level (n ≥ 3), corresponding to the magnetic quantum numbers m_l = -2, -1, 0, +1, and +2. These orbitals are designated as d_xy, d_xz, d_yz, d_x2-y2, and d_z2, and each can hold a maximum of two electrons.

f-Orbitals

f-orbitals have even more complex shapes and contain three angular nodes. There are seven f-orbitals in each energy level (n ≥ 4), corresponding to the magnetic quantum numbers m_l = -3, -2, -1, 0, +1, +2, and +3. These orbitals are designated as f_xyz, f_xz2, f_yz2, f_xy2, f_x2-y2, f_z3, and f_x3, and each can hold a maximum of two electrons.

Orbital Energies and Electron Configuration

The energy of an orbital depends on its principal quantum number (n) and the type of orbital (s, p, d, f). In general, orbitals with higher n values have higher energies. However, the energy levels of orbitals can overlap, leading to complex electron configurations. The Aufbau principle, Hund's rule, and the Pauli exclusion principle guide the filling of orbitals with electrons.

The Aufbau principle states that electrons fill the lowest energy orbitals first. Hund's rule states that electrons fill degenerate orbitals (orbitals with the same energy) in a way that maximizes the total spin. The Pauli exclusion principle states that no two electrons in an atom can have the same set of four quantum numbers.

For example, the electron configuration of a carbon atom (atomic number 6) is 1s22s22p2. This means that the 1s orbital is filled with two electrons, the 2s orbital is filled with two electrons, and the 2p orbital contains two electrons.

Orbital Hybridization

Orbital hybridization is a concept that explains the formation of molecular orbitals from atomic orbitals. It occurs when atomic orbitals mix to form new orbitals with different energies and shapes. The most common types of hybridization are sp, sp2, sp3, sp3d, and sp3d2.

For example, in a methane molecule (CH4), the carbon atom undergoes sp3 hybridization. The 2s and 2p orbitals of the carbon atom mix to form four sp3 hybrid orbitals, which then form sigma bonds with the hydrogen atoms.

Hybridization helps explain the geometry and bonding in molecules, providing a more accurate description of molecular structure than simple orbital models.

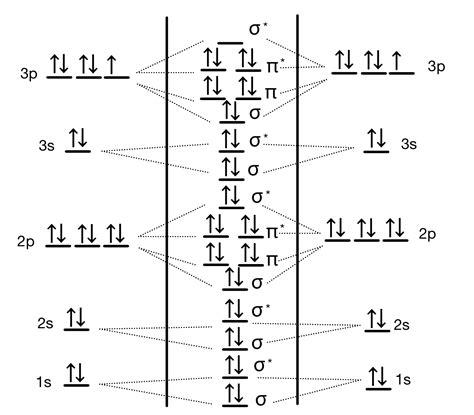
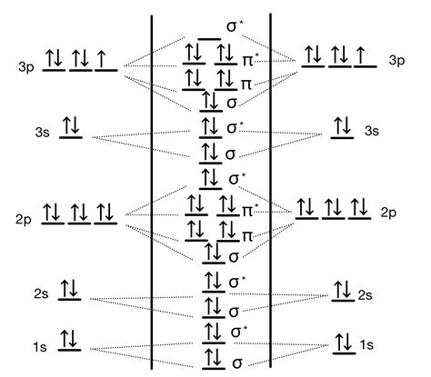
Orbital Overlap and Molecular Orbitals

When atoms come close together, their orbitals can overlap, leading to the formation of molecular orbitals. Molecular orbitals are regions where electrons are shared between atoms in a molecule. They can be bonding, antibonding, or nonbonding, depending on the phase relationship between the overlapping atomic orbitals.

Bonding molecular orbitals have lower energy than the original atomic orbitals and stabilize the molecule. Antibonding molecular orbitals have higher energy and destabilize the molecule. Nonbonding molecular orbitals have the same energy as the original atomic orbitals and do not affect the stability of the molecule.

For example, in a hydrogen molecule (H2), the 1s orbitals of the two hydrogen atoms overlap to form a bonding molecular orbital (σ1s) and an antibonding molecular orbital (σ*1s). The two electrons in the hydrogen molecule occupy the bonding molecular orbital, leading to a stable bond.

Orbital Diagrams

Orbital diagrams are visual representations of the electron configuration in an atom or molecule. They show the distribution of electrons in the orbitals and help illustrate the principles of electron filling and orbital hybridization.

For example, the orbital diagram for a nitrogen atom (atomic number 7) is shown below:

Orbital Electrons
1s ↑↓
2s ↑↓
2p ↑↑↑

In this diagram, the arrows represent electrons, with ↑ indicating spin up and ↓ indicating spin down. The 1s and 2s orbitals are filled with two electrons each, and the 2p orbital contains three electrons, following Hund's rule.

💡 Note: Orbital diagrams are useful for visualizing electron configurations and understanding the principles of electron filling and orbital hybridization. However, they do not provide information about the spatial distribution of electrons within the orbitals.

Applications of Orbital Theory

Understanding what are the orbitals and their properties has numerous applications in chemistry and physics. Some of the key applications include:

  • Chemical Bonding: Orbital theory helps explain the formation of chemical bonds and the structure of molecules. It provides insights into the types of bonds (ionic, covalent, metallic) and the geometry of molecules.
  • Spectroscopy: Orbital theory is used to interpret the spectra of atoms and molecules, providing information about their electronic structure and energy levels.
  • Materials Science: Understanding orbital interactions is crucial for designing new materials with specific properties, such as conductivity, magnetism, and optical behavior.
  • Catalysis: Orbital theory helps explain the mechanisms of catalytic reactions, where the interaction between orbitals of the catalyst and reactants facilitates the reaction.

By studying the behavior of electrons in orbitals, scientists can gain a deeper understanding of the fundamental processes that govern the properties and interactions of matter.

Orbital theory is a cornerstone of modern chemistry and physics, providing a framework for understanding the behavior of electrons in atoms and molecules. By exploring the concepts of orbitals, hybridization, and molecular orbitals, we can gain insights into the complex world of atomic and molecular structure. This knowledge is essential for advancing our understanding of chemical reactions, materials science, and other fields.

In summary, orbitals are fundamental to the study of atomic and molecular structure. They provide a probabilistic map of electron distribution, helping us understand the behavior and properties of atoms and molecules. By exploring the types of orbitals, their energies, and their interactions, we can gain a deeper appreciation for the complexities of the microscopic world. Whether through orbital diagrams, hybridization, or molecular orbitals, the study of orbitals offers a rich and rewarding journey into the heart of chemistry and physics.

Related Terms:

  • how to determine atomic orbitals
  • what is the orbital diagram
  • definition of orbital in chemistry
  • what are orbitals in chemistry
  • define orbitals in chemistry
  • meaning of orbital in chemistry