Subject Matter Jurisdiction

Subject Matter Jurisdiction

Understanding the intricacies of legal systems can be daunting, especially when it comes to concepts like subject matter jurisdiction. This term is fundamental in the legal framework, particularly in the context of civil litigation. It refers to the authority of a court to hear and decide cases based on the type of dispute involved. This blog post will delve into the nuances of subject matter jurisdiction, its importance, and how it is determined in various legal contexts.

What is Subject Matter Jurisdiction?

Subject matter jurisdiction is the power of a court to hear and decide cases of a particular type. It is distinct from personal jurisdiction, which deals with the court's authority over the parties involved in the case. Subject matter jurisdiction ensures that cases are heard by the appropriate court, which has the expertise and authority to handle the specific issues at hand.

For example, in the United States, federal courts have subject matter jurisdiction over cases involving federal laws, treaties, and the Constitution. State courts, on the other hand, have jurisdiction over cases involving state laws and local issues. Understanding this distinction is crucial for litigants and legal professionals alike, as it determines where a case can be filed and heard.

Importance of Subject Matter Jurisdiction

The importance of subject matter jurisdiction cannot be overstated. It ensures that cases are heard by courts with the appropriate expertise and authority. This is particularly important in complex legal matters, such as those involving intellectual property, environmental law, or international disputes. By ensuring that cases are heard by the right court, subject matter jurisdiction helps to maintain the integrity of the legal system and ensures that justice is served.

Moreover, subject matter jurisdiction helps to prevent forum shopping, where litigants try to file their cases in courts that are more favorable to their position. This practice can undermine the fairness and impartiality of the legal system. By clearly defining the subject matter jurisdiction of different courts, the legal system can prevent such abuses and ensure that cases are heard in the most appropriate forum.

Determining Subject Matter Jurisdiction

Determining subject matter jurisdiction involves several factors, including the nature of the dispute, the parties involved, and the laws applicable to the case. Here are some key considerations:

  • Nature of the Dispute: The type of legal issue involved in the case is a primary factor in determining subject matter jurisdiction. For example, cases involving federal laws, such as those related to patents, copyrights, or antitrust, fall under federal subject matter jurisdiction.
  • Parties Involved: The identity of the parties can also affect subject matter jurisdiction. For instance, cases involving the United States government as a party are typically heard in federal courts.
  • Applicable Laws: The laws governing the dispute can also determine subject matter jurisdiction. Cases involving state laws are generally heard in state courts, while those involving federal laws are heard in federal courts.

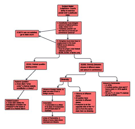
In some cases, subject matter jurisdiction may be concurrent, meaning that both federal and state courts have the authority to hear the case. For example, cases involving diversity jurisdiction, where the parties are from different states and the amount in controversy exceeds $75,000, can be heard in either federal or state courts.

Federal Subject Matter Jurisdiction

Federal courts in the United States have subject matter jurisdiction over a wide range of cases. These include:

  • Federal Question Jurisdiction: This refers to cases involving federal laws, treaties, or the Constitution. For example, cases involving patent infringement, copyright disputes, or antitrust violations fall under federal question jurisdiction.
  • Diversity Jurisdiction: This refers to cases where the parties are from different states and the amount in controversy exceeds $75,000. Diversity jurisdiction allows federal courts to hear cases that do not involve federal laws but have a significant interstate component.
  • Admiralty and Maritime Jurisdiction: This refers to cases involving maritime law, such as those related to shipping, navigation, and admiralty. Federal courts have exclusive jurisdiction over these cases.

Federal subject matter jurisdiction is governed by various statutes, including 28 U.S.C. § 1331 (federal question jurisdiction), 28 U.S.C. § 1332 (diversity jurisdiction), and 28 U.S.C. § 1333 (admiralty and maritime jurisdiction). These statutes provide the legal framework for determining when federal courts have subject matter jurisdiction over a case.

State Subject Matter Jurisdiction

State courts have subject matter jurisdiction over a broad range of cases, including those involving state laws, local issues, and disputes between parties within the state. State subject matter jurisdiction is governed by state constitutions and statutes, which define the types of cases that can be heard in state courts.

For example, in California, the state constitution and statutes provide for subject matter jurisdiction in various types of cases, including:

  • Civil Cases: These include disputes involving contracts, torts, property, and family law.
  • Criminal Cases: These include prosecutions for violations of state criminal laws.
  • Probate Cases: These include matters related to wills, trusts, and estates.

State courts also have concurrent jurisdiction with federal courts in cases involving diversity jurisdiction. This means that parties can choose to file their case in either state or federal court, depending on their preferences and strategic considerations.

Challenges to Subject Matter Jurisdiction

Challenges to subject matter jurisdiction can arise in various contexts, and it is important for litigants and legal professionals to understand how to address these challenges. Here are some common scenarios:

  • Lack of Subject Matter Jurisdiction: If a court lacks subject matter jurisdiction over a case, it cannot hear or decide the case. This can result in the dismissal of the case without prejudice, meaning that it can be refiled in a court with the appropriate jurisdiction.
  • Concurrent Jurisdiction: In cases where both federal and state courts have subject matter jurisdiction, litigants may choose to file their case in either court. However, this can lead to strategic considerations, such as the potential for removal to federal court or the application of different procedural rules.
  • Removal and Remand: In cases involving diversity jurisdiction, defendants may seek to remove the case from state court to federal court. Conversely, plaintiffs may seek to remand the case back to state court if they believe that federal court is not the appropriate forum.

Challenges to subject matter jurisdiction can be complex and require a thorough understanding of the legal principles and procedural rules governing jurisdiction. It is important for litigants and legal professionals to consult with experienced attorneys to navigate these challenges effectively.

📝 Note: Challenges to subject matter jurisdiction can have significant implications for the outcome of a case, including the potential for dismissal or transfer to a different court. It is crucial to address these challenges promptly and effectively to ensure that the case is heard in the most appropriate forum.

Subject Matter Jurisdiction in International Contexts

Subject matter jurisdiction is not limited to domestic legal systems; it also plays a crucial role in international disputes. International courts and tribunals, such as the International Court of Justice (ICJ) and the International Tribunal for the Law of the Sea (ITLOS), have subject matter jurisdiction over specific types of disputes. For example, the ICJ has jurisdiction over disputes between states involving international law, while ITLOS has jurisdiction over disputes related to the law of the sea.

In addition to international courts, many countries have specialized courts or tribunals with subject matter jurisdiction over specific types of disputes. For example, the European Court of Human Rights (ECHR) has jurisdiction over cases involving violations of the European Convention on Human Rights, while the World Trade Organization (WTO) Dispute Settlement Body has jurisdiction over disputes related to international trade agreements.

International subject matter jurisdiction can be complex and involves a variety of legal principles and procedural rules. It is important for litigants and legal professionals to understand the specific jurisdiction of international courts and tribunals and how to navigate the challenges that may arise in these contexts.

Case Studies on Subject Matter Jurisdiction

To illustrate the importance of subject matter jurisdiction, let's examine a few case studies:

Case Study 1: Federal Question Jurisdiction

In the case of Grable & Sons Metal Products, Inc. v. Darue Engineering & Manufacturing, the Supreme Court of the United States addressed the issue of federal question jurisdiction. The case involved a dispute over the interpretation of a federal statute related to tax liens. The Court held that federal question jurisdiction existed because the case required the interpretation of federal law, even though the underlying dispute involved state law issues.

Case Study 2: Diversity Jurisdiction

In the case of Exxon Mobil Corp. v. Allapattah Services, Inc., the Supreme Court addressed the issue of diversity jurisdiction. The case involved a dispute between a corporation based in New York and a corporation based in Florida. The Court held that diversity jurisdiction existed because the parties were from different states and the amount in controversy exceeded $75,000. The case was heard in federal court, even though it involved state law issues.

Case Study 3: Concurrent Jurisdiction

In the case of Bennett v. Spear, the Supreme Court addressed the issue of concurrent jurisdiction. The case involved a dispute between a landowner and the federal government over the management of a wildlife refuge. The Court held that both federal and state courts had concurrent jurisdiction over the case, and the parties could choose to file their case in either court. The case was ultimately heard in federal court, but the Court's decision highlighted the importance of understanding concurrent jurisdiction in complex legal disputes.

These case studies illustrate the importance of subject matter jurisdiction in various legal contexts and the challenges that can arise in determining the appropriate forum for a case.

📝 Note: Case studies provide valuable insights into the application of legal principles and the resolution of complex disputes. They can help litigants and legal professionals understand the nuances of subject matter jurisdiction and how to navigate the challenges that may arise in different legal contexts.

Subject matter jurisdiction is a fundamental concept in the legal system, ensuring that cases are heard by the appropriate court with the expertise and authority to handle the specific issues involved. Understanding the importance of subject matter jurisdiction, how it is determined, and the challenges that can arise is crucial for litigants and legal professionals alike. By ensuring that cases are heard in the most appropriate forum, subject matter jurisdiction helps to maintain the integrity of the legal system and ensures that justice is served.

Related Terms:

  • types of subject matter jurisdiction
  • subject matter jurisdiction vs personal
  • subject matter jurisdiction diversity
  • subject matter jurisdiction examples
  • subject matter jurisdiction statute
  • types of jurisdiction