Small Nuclear Rna

Small Nuclear Rna

Small nuclear RNA (snRNA) plays a crucial role in the regulation of gene expression and the processing of RNA within the cell. These small, non-coding RNA molecules are essential for various cellular processes, including splicing, transcription, and RNA modification. Understanding the functions and mechanisms of snRNA is vital for advancing our knowledge of molecular biology and its applications in biotechnology and medicine.

What is Small Nuclear RNA?

Small nuclear RNA (snRNA) is a class of RNA molecules that are found in the nucleus of eukaryotic cells. These RNAs are typically between 70 and 200 nucleotides in length and are involved in a variety of cellular processes. snRNAs are often associated with proteins to form small nuclear ribonucleoprotein particles (snRNPs), which are key components of the spliceosome, the molecular machinery responsible for removing introns from pre-mRNA during splicing.

The Role of snRNA in Splicing

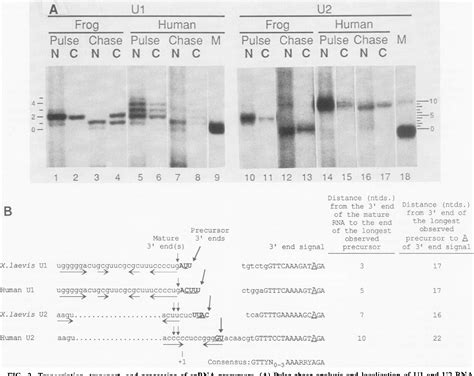
One of the primary functions of snRNA is its involvement in the splicing process. Splicing is the process by which introns, non-coding sequences within a pre-mRNA molecule, are removed, and exons, coding sequences, are joined together to form a mature mRNA. This process is essential for the correct expression of genes and the production of functional proteins.

There are several types of snRNAs involved in splicing, each with a specific role:

  • U1 snRNA: Recognizes the 5' splice site of the intron.
  • U2 snRNA: Interacts with the branch point sequence within the intron.
  • U4, U5, and U6 snRNAs: Form a complex that catalyzes the splicing reaction.

These snRNAs work together in a coordinated manner to ensure accurate splicing of pre-mRNA. The spliceosome, which includes these snRNAs and associated proteins, undergoes a series of conformational changes to facilitate the removal of introns and the joining of exons.

Other Functions of snRNA

In addition to their role in splicing, snRNAs are involved in other important cellular processes. For example, some snRNAs are involved in the modification of other RNAs, such as the addition of a 5’ cap to mRNA and the addition of a poly(A) tail to the 3’ end of mRNA. These modifications are crucial for the stability and translation of mRNA.

snRNAs are also involved in the regulation of transcription. Some snRNAs, such as U7 snRNA, are involved in the processing of histone mRNA, which is essential for the regulation of gene expression during the cell cycle.

The Structure of snRNA

snRNAs have a characteristic structure that includes a stem-loop motif and a 3’ terminal sequence. The stem-loop motif is essential for the binding of snRNAs to their target sequences within pre-mRNA. The 3’ terminal sequence is involved in the interaction with proteins to form snRNPs.

The structure of snRNA can be visualized as follows:

Component Function
Stem-loop motif Binding to target sequences within pre-mRNA
3' terminal sequence Interaction with proteins to form snRNPs

This structure allows snRNAs to perform their functions efficiently and accurately within the cell.

The Importance of snRNA in Disease and Therapy

Dysregulation of snRNA function has been linked to various diseases, including cancer and neurological disorders. For example, mutations in snRNAs or their associated proteins can lead to aberrant splicing, resulting in the production of non-functional or harmful proteins. Understanding the role of snRNA in these diseases can provide insights into potential therapeutic targets.

Research on snRNA has also led to the development of new therapeutic strategies. For instance, antisense oligonucleotides that target specific snRNAs can be used to modulate splicing and correct genetic defects. This approach has shown promise in the treatment of genetic disorders such as spinal muscular atrophy (SMA) and Duchenne muscular dystrophy (DMD).

Additionally, snRNAs can be used as biomarkers for disease diagnosis and prognosis. The expression levels of specific snRNAs can be measured in patient samples to detect the presence of disease or monitor the response to treatment.

Future Directions in snRNA Research

The field of snRNA research is rapidly evolving, with new discoveries and technologies emerging constantly. Future research will likely focus on several key areas:

  • Identifying new snRNAs and their functions.
  • Understanding the regulatory mechanisms that control snRNA expression and function.
  • Developing new therapeutic strategies that target snRNAs.
  • Exploring the role of snRNAs in disease and their potential as biomarkers.

Advances in genomics and proteomics technologies will play a crucial role in these efforts, enabling researchers to study snRNAs at a systems level and gain a comprehensive understanding of their functions and interactions.

📝 Note: The study of snRNA is a complex and interdisciplinary field that requires collaboration between researchers in molecular biology, genetics, and biochemistry.

In conclusion, small nuclear RNA (snRNA) is a vital component of the cellular machinery, playing essential roles in gene expression, RNA processing, and transcription regulation. Understanding the functions and mechanisms of snRNA is crucial for advancing our knowledge of molecular biology and developing new therapeutic strategies for diseases. As research in this field continues to grow, we can expect to uncover new insights into the role of snRNA in health and disease, paving the way for innovative treatments and diagnostic tools.

Related Terms:

  • a small nuclear rna snrna
  • small nuclear rna function
  • u6 small nuclear rna
  • small rna containing particles
  • small regulatory rna
  • small non coding rna