Pediatric Bls Algorithm

Pediatric Bls Algorithm

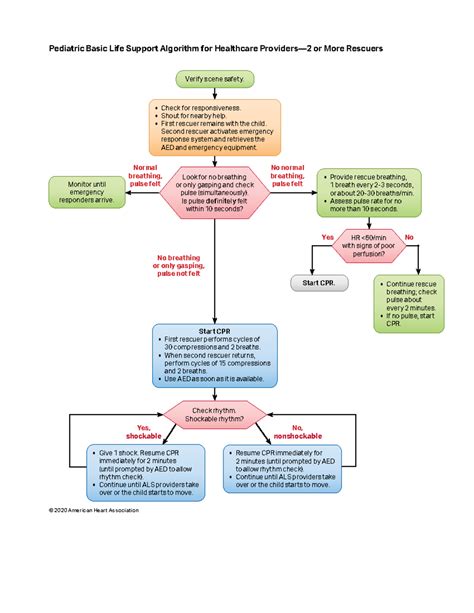
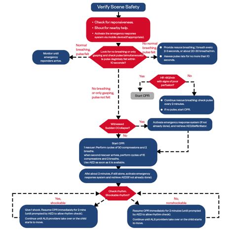
Pediatric Basic Life Support (BLS) is a critical skill for healthcare providers and laypersons alike, ensuring that children in cardiac arrest receive immediate and effective care. The Pediatric BLS algorithm is a structured approach designed to maximize the chances of survival and minimize neurological damage. This algorithm is essential for anyone involved in pediatric emergency care, from paramedics and nurses to parents and teachers.

Understanding Pediatric BLS

Pediatric BLS focuses on the unique physiological and anatomical differences between children and adults. Children have smaller airways, faster heart rates, and different responses to stress and illness. The Pediatric BLS algorithm is tailored to address these differences, ensuring that interventions are both effective and age-appropriate.

The Pediatric BLS Algorithm

The Pediatric BLS algorithm can be broken down into several key steps. Each step is crucial for ensuring that the child receives the best possible care. The algorithm is designed to be followed in a specific order to maximize efficiency and effectiveness.

Initial Assessment

The first step in the Pediatric BLS algorithm is the initial assessment. This involves quickly evaluating the child's condition to determine the appropriate course of action. Key points to assess include:

  • Responsiveness: Check if the child is responsive by gently shaking their shoulders and asking loudly, "Are you okay?"
  • Breathing: Look, listen, and feel for breathing. Place your ear near the child's mouth and nose to detect any airflow.
  • Circulation: Check for a pulse by feeling the carotid artery in the neck or the brachial artery in the arm.

If the child is unresponsive and not breathing normally, immediate action is required.

Activating Emergency Medical Services

If the child is unresponsive and not breathing normally, the next step is to activate emergency medical services (EMS). This should be done as soon as possible to ensure that professional help is on the way. In many cases, a bystander can activate EMS while another person begins CPR.

📞 Note: In some regions, it may be necessary to provide specific information to the EMS dispatcher, such as the child's age, location, and any known medical conditions.

Opening the Airway

Opening the airway is a critical step in the Pediatric BLS algorithm. This can be done using the head-tilt/chin-lift maneuver or the jaw-thrust maneuver. The goal is to ensure that the airway is clear and that the child can breathe effectively.

For infants, the head-tilt/chin-lift maneuver is typically used. For children, the head-tilt/chin-lift maneuver or the jaw-thrust maneuver can be used, depending on the situation.

Checking for Breathing

After opening the airway, check for breathing by looking, listening, and feeling for airflow. Place your ear near the child's mouth and nose to detect any airflow. If the child is not breathing normally, proceed to the next step.

Providing Rescue Breaths

If the child is not breathing normally, provide rescue breaths. For infants, use a mouth-to-mouth and nose technique. For children, use a mouth-to-mouth technique. The ratio of compressions to breaths is 30:2 for both infants and children.

To provide rescue breaths:

  • Pinch the child's nose closed.
  • Make a complete seal with your mouth over the child's mouth.
  • Give two slow breaths, each lasting about one second.
  • Watch for the chest to rise with each breath.

Providing Chest Compressions

Chest compressions are a crucial part of the Pediatric BLS algorithm. The goal is to maintain blood flow to the brain and other vital organs. For infants, use two fingers to compress the sternum about one-third of the depth of the chest. For children, use one or two hands to compress the sternum about one-third of the depth of the chest.

To provide chest compressions:

  • Place the heel of one hand (or two hands for children) on the lower half of the sternum.
  • Interlock your fingers and keep your elbows straight.
  • Compress the chest at a rate of 100-120 compressions per minute.
  • Allow the chest to fully recoil between compressions.

Using an Automated External Defibrillator (AED)

If an AED is available, it should be used as soon as possible. AEDs are designed to deliver an electric shock to the heart, which can restore a normal rhythm. The steps for using an AED are as follows:

  • Turn on the AED and follow the voice prompts.
  • Attach the AED pads to the child's bare chest, ensuring that they are placed correctly.
  • Clear the area and ensure that no one is touching the child.
  • Allow the AED to analyze the heart rhythm and deliver a shock if necessary.
  • Resume CPR immediately after the shock is delivered.

It is important to note that AEDs are safe and effective for use on children. However, pediatric pads or a pediatric dose attenuator should be used if available.

⚠️ Note: If an AED is not available, continue CPR until EMS arrives.

Reassessing the Child

After providing CPR and using an AED, reassess the child's condition. Check for responsiveness, breathing, and a pulse. If the child is still unresponsive and not breathing normally, continue CPR and use the AED as needed.

If the child becomes responsive and starts breathing normally, place them in the recovery position and monitor their condition until EMS arrives.

Special Considerations

There are several special considerations to keep in mind when performing Pediatric BLS. These include:

  • Foreign Body Airway Obstruction (FBAO): If a child is choking, perform back blows and abdominal thrusts to dislodge the object.
  • Trauma: If the child has suffered a traumatic injury, be aware of potential spinal injuries and stabilize the neck and spine.
  • Drowning: If the child has been submerged in water, perform CPR and consider the possibility of secondary drowning.

Training and Certification

Proper training and certification in Pediatric BLS are essential for anyone involved in pediatric emergency care. Courses are available through various organizations, including the American Heart Association and the American Red Cross. These courses provide hands-on training and certification, ensuring that participants are prepared to handle pediatric emergencies.

Training should include:

  • The Pediatric BLS algorithm
  • CPR techniques for infants and children
  • Use of an AED
  • Management of FBAO
  • Trauma and drowning management

Certification should be renewed regularly to ensure that skills remain current and effective.

📚 Note: Many organizations offer online and in-person training options, allowing participants to choose the format that best suits their needs.

Conclusion

The Pediatric BLS algorithm is a structured approach designed to maximize the chances of survival for children in cardiac arrest. By following the steps outlined in this algorithm, healthcare providers and laypersons can provide effective and timely care, ensuring the best possible outcomes. Proper training and certification are essential for anyone involved in pediatric emergency care, and regular renewal of certification ensures that skills remain current and effective. Understanding and implementing the Pediatric BLS algorithm can make a significant difference in the lives of children, providing them with the best possible chance of survival and recovery.

Related Terms:

  • infant bls chart
  • bls child algorithm 2025
  • bls algorithm for child
  • pediatric bls chart
  • bls infant cpr algorithm
  • bls pediatric choking algorithm