Orbital Diagram Oxygen

Orbital Diagram Oxygen

Understanding the electronic structure of atoms is fundamental to grasping the behavior of elements in the periodic table. One of the most intriguing elements to study is oxygen, which plays a crucial role in various chemical reactions and biological processes. To delve into the electronic configuration of oxygen, we need to explore the concept of an orbital diagram. An orbital diagram is a visual representation of the electrons in an atom, showing how they are distributed across different energy levels and orbitals.

Understanding Atomic Structure

Before diving into the orbital diagram oxygen, it’s essential to understand the basic components of an atom. An atom consists of a nucleus surrounded by electrons. The nucleus contains protons and neutrons, while electrons orbit the nucleus in specific energy levels or shells. Each shell can hold a certain number of electrons, and these electrons are further organized into sub-shells or orbitals.

The Aufbau Principle

The Aufbau principle, also known as the building-up principle, is a fundamental concept in chemistry that helps determine the electronic configuration of atoms. According to this principle, electrons fill the lowest energy orbitals first before moving to higher energy levels. This principle is crucial for constructing an orbital diagram oxygen or any other element.

Electronic Configuration of Oxygen

Oxygen has an atomic number of 8, which means it has 8 protons and 8 electrons. To determine the electronic configuration, we follow the Aufbau principle and fill the orbitals in order of increasing energy. The electronic configuration of oxygen is:

1s2 2s2 2p4

Constructing the Orbital Diagram Oxygen

To construct the orbital diagram oxygen, we need to visualize how the 8 electrons are distributed across the available orbitals. Oxygen has two energy levels: the first level (n=1) with one s-orbital and the second level (n=2) with one s-orbital and three p-orbitals.

Let's break down the steps:

  • The first two electrons fill the 1s orbital.
  • The next two electrons fill the 2s orbital.
  • The remaining four electrons fill the 2p orbitals.

According to Hund's rule, electrons fill degenerate orbitals (orbitals with the same energy) singly before pairing up. This means that the four electrons in the 2p orbitals will occupy each of the three p-orbitals singly, with one p-orbital containing two electrons.

Here is the orbital diagram oxygen:

Orbital Electrons
1s ↑↓
2s ↑↓
2p ↑ ↑ ↑↓

📝 Note: The arrows represent the spin of the electrons. An upward arrow (↑) indicates a spin of +1/2, and a downward arrow (↓) indicates a spin of -1/2.

Importance of the Orbital Diagram

The orbital diagram oxygen provides valuable insights into the chemical behavior of oxygen. By understanding the distribution of electrons in the orbitals, we can predict how oxygen will react with other elements. For example, oxygen tends to form covalent bonds with other non-metals and ionic bonds with metals. This reactivity is directly related to its electronic configuration and the availability of electrons in the outer shell.

Applications of Orbital Diagrams

Orbital diagrams are not limited to oxygen; they are used to understand the electronic structure of all elements. Here are some key applications:

  • Chemical Bonding: Orbital diagrams help explain the formation of chemical bonds, whether they are covalent, ionic, or metallic.
  • Periodic Trends: By analyzing orbital diagrams, we can understand periodic trends such as atomic radius, ionization energy, and electronegativity.
  • Spectroscopy: Orbital diagrams are essential in interpreting spectroscopic data, which provides information about the energy levels of electrons in atoms and molecules.

Advanced Concepts in Orbital Diagrams

While the basic orbital diagram oxygen provides a foundational understanding, there are more advanced concepts to explore. These include:

  • Hybridization: This concept explains how atomic orbitals mix to form new hybrid orbitals, which are crucial for understanding the geometry of molecules.
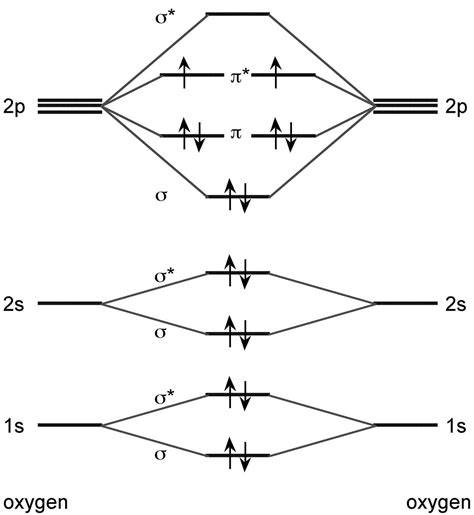
  • Molecular Orbital Theory: This theory extends the concept of orbitals to molecules, explaining how molecular orbitals are formed from atomic orbitals.
  • Spin-Orbit Coupling: This phenomenon occurs when the spin of an electron interacts with its orbital motion, affecting the energy levels of the electron.

These advanced concepts build upon the basic principles of orbital diagrams and provide a deeper understanding of chemical behavior and molecular structure.

For a visual representation, consider the following image of an orbital diagram oxygen:

Orbital Diagram Oxygen

This diagram illustrates the distribution of electrons in the orbitals of an oxygen atom, highlighting the importance of the Aufbau principle and Hund's rule.

In wrapping up, the orbital diagram oxygen is a powerful tool for understanding the electronic structure of oxygen and its chemical behavior. By following the Aufbau principle and Hund’s rule, we can construct an accurate orbital diagram that reveals the distribution of electrons in the orbitals. This knowledge is essential for predicting chemical reactions, understanding periodic trends, and interpreting spectroscopic data. Whether you are a student, a researcher, or simply curious about the world of chemistry, the orbital diagram oxygen offers a fascinating glimpse into the microscopic world of atoms and molecules.

Related Terms:

  • oxygen unfilled orbitals
  • oxygen orbital diagram pdf
  • what is oxygen's electron configuration
  • molecular orbital diagram for oxygen
  • what is oxygen electron configuration
  • electron configuration diagram of oxygen