Nervous System Concept Map

Nervous System Concept Map

Understanding the human body's intricate workings can be a daunting task, especially when it comes to the Nervous System Concept Map. This complex network of neurons, synapses, and neurotransmitters is responsible for coordinating every action and reaction in our bodies. Whether it's a simple reflex like pulling your hand away from a hot surface or complex processes like learning and memory, the nervous system plays a crucial role. This blog post will delve into the intricacies of the nervous system, providing a comprehensive Nervous System Concept Map to help visualize and understand its components and functions.

Introduction to the Nervous System

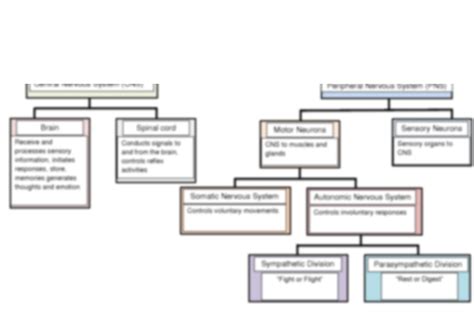
The nervous system is divided into two main parts: the central nervous system (CNS) and the peripheral nervous system (PNS). The CNS consists of the brain and spinal cord, while the PNS includes all the nerves that branch out from the brain and spinal cord to the rest of the body. This division helps in understanding the different roles and functions of the nervous system.

The Central Nervous System (CNS)

The CNS is the control center of the body, responsible for processing information and coordinating responses. It consists of the brain and spinal cord.

The Brain

The brain is the most complex organ in the human body, responsible for a wide range of functions including thought, memory, emotion, touch, motor skills, vision, breathing, temperature regulation, and many other bodily functions. It is divided into several key regions, each with specific functions:

  • Cerebrum: The largest part of the brain, responsible for higher-order brain functions such as thought, speech, and voluntary movement.
  • Cerebellum: Located at the back of the brain, it coordinates voluntary movements, balance, and posture.
  • Brainstem: Connects the brain with the spinal cord and controls automatic functions like breathing, heart rate, and digestion.
  • Diencephalon: Includes structures like the thalamus and hypothalamus, which regulate functions such as sleep, appetite, and body temperature.

The Spinal Cord

The spinal cord is a long, cylindrical bundle of nervous tissue that extends from the brainstem down to the lower back. It serves as a pathway for signals between the brain and the rest of the body. The spinal cord is protected by the vertebral column and is responsible for reflex actions and the transmission of sensory information.

The Peripheral Nervous System (PNS)

The PNS consists of all the nerves that branch out from the brain and spinal cord to the rest of the body. It is further divided into the somatic nervous system and the autonomic nervous system.

The Somatic Nervous System

The somatic nervous system is responsible for voluntary movements and the transmission of sensory information from the skin, muscles, and joints to the CNS. It includes:

  • Sensory Neurons: Carry information from sensory receptors to the CNS.
  • Motor Neurons: Carry commands from the CNS to the muscles to produce movement.

The Autonomic Nervous System

The autonomic nervous system controls involuntary functions such as heart rate, digestion, and respiration. It is further divided into the sympathetic and parasympathetic nervous systems.

The Sympathetic Nervous System

The sympathetic nervous system prepares the body for “fight or flight” responses. It increases heart rate, blood pressure, and breathing rate, and diverts blood flow to essential organs like the brain and muscles.

The Parasympathetic Nervous System

The parasympathetic nervous system is responsible for “rest and digest” functions. It slows down heart rate, promotes digestion, and conserves energy.

Nervous System Concept Map

A Nervous System Concept Map is a visual representation of the nervous system’s components and their interconnections. It helps in understanding how different parts of the nervous system work together to perform various functions. Below is a simplified Nervous System Concept Map to illustrate the key components and their relationships:

Component Function Subcomponents
Central Nervous System (CNS) Processing and coordination Brain, Spinal Cord
Peripheral Nervous System (PNS) Transmission of signals Somatic Nervous System, Autonomic Nervous System
Somatic Nervous System Voluntary movements and sensory information Sensory Neurons, Motor Neurons
Autonomic Nervous System Involuntary functions Sympathetic Nervous System, Parasympathetic Nervous System
Sympathetic Nervous System "Fight or flight" responses Increases heart rate, blood pressure, breathing rate
Parasympathetic Nervous System "Rest and digest" functions Slows heart rate, promotes digestion

📝 Note: This Nervous System Concept Map is a simplified representation. The actual nervous system is much more complex, with numerous interconnections and feedback loops.

Key Functions of the Nervous System

The nervous system performs several key functions that are essential for survival and well-being. These functions include:

Sensory Function

The nervous system receives and processes sensory information from the environment and the body’s internal state. This information is transmitted to the brain, where it is interpreted and appropriate responses are generated.

Motor Function

The nervous system controls voluntary and involuntary movements. Motor neurons carry commands from the brain to the muscles, enabling movement and coordination.

Integrative Function

The nervous system integrates information from various sources and coordinates responses. This integration allows for complex behaviors and adaptations to changing environments.

Homeostatic Function

The nervous system maintains homeostasis, the body’s internal balance. It regulates functions such as body temperature, blood pressure, and hormone levels to ensure optimal conditions for survival.

Common Disorders of the Nervous System

The nervous system is susceptible to various disorders that can affect its functioning. Some common disorders include:

Neurological Disorders

Neurological disorders affect the brain, spinal cord, and nerves. Examples include:

  • Alzheimer’s Disease: A progressive neurodegenerative disorder that affects memory and cognitive function.
  • Parkinson’s Disease: A disorder that affects movement, causing tremors, stiffness, and difficulty with balance and coordination.
  • Multiple Sclerosis: An autoimmune disorder that affects the myelin sheath, leading to communication problems between the brain and the rest of the body.

Neurodevelopmental Disorders

Neurodevelopmental disorders affect the development of the brain and nervous system. Examples include:

  • Autism Spectrum Disorder: A condition characterized by difficulties with social interaction, communication, and repetitive behaviors.
  • Attention Deficit Hyperactivity Disorder (ADHD): A condition characterized by inattention, hyperactivity, and impulsivity.

Neurodegenerative Disorders

Neurodegenerative disorders involve the progressive loss of neurons and their functions. Examples include:

  • Huntington’s Disease: A genetic disorder that causes the progressive breakdown of nerve cells in the brain.
  • Amyotrophic Lateral Sclerosis (ALS): A progressive neurodegenerative disease that affects nerve cells in the brain and the spinal cord.

Diagnosis and Treatment of Nervous System Disorders

Diagnosing and treating nervous system disorders often involves a multidisciplinary approach. Common diagnostic tools and treatments include:

Diagnostic Tools

Diagnostic tools for nervous system disorders include:

  • Imaging Techniques: Such as MRI, CT scans, and PET scans to visualize the brain and spinal cord.
  • Electrodiagnostic Tests: Such as EEG and EMG to measure electrical activity in the brain and muscles.
  • Neuropsychological Tests: To assess cognitive function, memory, and other mental abilities.

Treatment Options

Treatment options for nervous system disorders vary depending on the specific condition. Common treatments include:

  • Medications: Such as antidepressants, antipsychotics, and anti-seizure drugs.
  • Therapy: Such as physical therapy, occupational therapy, and speech therapy.
  • Surgery: Such as deep brain stimulation and spinal cord stimulation.

📝 Note: Early diagnosis and intervention can significantly improve the outcomes for individuals with nervous system disorders.

Conclusion

The nervous system is a complex and intricate network that plays a crucial role in every aspect of our lives. Understanding the Nervous System Concept Map helps in visualizing and comprehending the various components and their functions. From the brain and spinal cord to the peripheral nerves, each part of the nervous system works together to ensure our survival and well-being. By exploring the key functions, common disorders, and treatment options, we gain a deeper appreciation for the remarkable capabilities of the human nervous system. This knowledge not only enhances our understanding of the body but also paves the way for advancements in medical research and treatment.

Related Terms:

  • printable nervous system worksheet pdf
  • nervous system concept map worksheet
  • tree diagram of nervous system
  • nervous system flow chart example
  • map of human nervous system
  • detailed nervous system concept map