Neonatal Resuscitation Algorithm

Neonatal Resuscitation Algorithm

Neonatal resuscitation is a critical aspect of healthcare that ensures the survival and well-being of newborns who experience difficulties during the transition from intrauterine to extrauterine life. The Neonatal Resuscitation Algorithm is a standardized protocol designed to guide healthcare providers through the steps necessary to resuscitate a newborn effectively. This algorithm is essential for ensuring that every newborn receives the best possible care during those crucial first moments of life.

Understanding the Neonatal Resuscitation Algorithm

The Neonatal Resuscitation Algorithm is a comprehensive guide that outlines the steps to be taken when a newborn requires resuscitation. It is designed to be used by healthcare providers, including obstetricians, pediatricians, and neonatal nurses, to ensure that the resuscitation process is systematic and effective. The algorithm is based on the latest medical research and best practices, providing a clear roadmap for managing various resuscitation scenarios.

Initial Steps in Neonatal Resuscitation

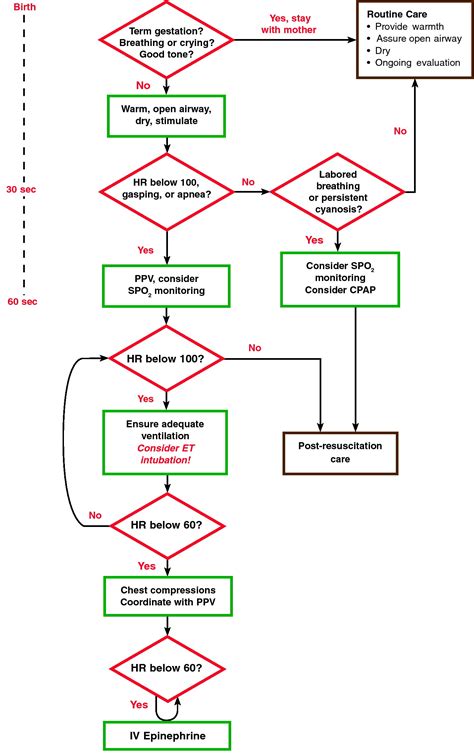
The initial steps in neonatal resuscitation are crucial for assessing the newborn's condition and determining the appropriate course of action. These steps include:

  • Drying and stimulating the newborn to encourage breathing.
  • Positioning the newborn's head in a neutral position to maintain an open airway.
  • Assessing the newborn's breathing, heart rate, and color.

If the newborn is not breathing or has a heart rate below 100 beats per minute, further interventions are necessary. The Neonatal Resuscitation Algorithm provides a clear pathway for these interventions, ensuring that each step is taken in a timely and effective manner.

Assessing the Newborn's Condition

Assessing the newborn's condition is a critical component of the Neonatal Resuscitation Algorithm. This assessment involves evaluating the newborn's breathing, heart rate, and color. The algorithm uses a color-coded system to guide providers through the assessment process:

  • Pink: The newborn is breathing well and has a heart rate above 100 beats per minute.
  • Blue: The newborn is not breathing or has a heart rate below 100 beats per minute.
  • Pale: The newborn may have poor perfusion and requires immediate intervention.

Based on the assessment, providers can determine the appropriate interventions to stabilize the newborn's condition. The algorithm emphasizes the importance of continuous monitoring and reassessment to ensure that the newborn's condition improves.

Interventions in Neonatal Resuscitation

The Neonatal Resuscitation Algorithm outlines several interventions that may be necessary to stabilize a newborn's condition. These interventions include:

  • Positive Pressure Ventilation (PPV): This involves using a bag and mask to provide positive pressure to the newborn's lungs, helping to inflate the lungs and improve oxygenation.
  • Chest Compressions: If the newborn's heart rate remains below 60 beats per minute despite PPV, chest compressions may be necessary to improve cardiac output.
  • Medications: In some cases, medications such as epinephrine may be administered to stimulate the heart and improve circulation.

Each intervention is carefully timed and coordinated to ensure the best possible outcome for the newborn. The algorithm provides clear guidelines for when and how to perform these interventions, ensuring that providers are well-prepared to handle any resuscitation scenario.

Special Considerations in Neonatal Resuscitation

In addition to the standard interventions outlined in the Neonatal Resuscitation Algorithm, there are several special considerations that providers must be aware of. These considerations include:

  • Premature Newborns: Premature newborns may require additional support, such as surfactant therapy, to improve lung function.
  • Meconium-Stained Amniotic Fluid: Newborns born through meconium-stained amniotic fluid may require special interventions to clear the airway and prevent meconium aspiration syndrome.
  • Congenital Anomalies: Newborns with congenital anomalies may require specialized care and interventions to address their specific needs.

The Neonatal Resuscitation Algorithm provides guidelines for managing these special considerations, ensuring that providers are well-prepared to handle any resuscitation scenario.

Training and Education in Neonatal Resuscitation

Effective neonatal resuscitation requires comprehensive training and education. Healthcare providers must be familiar with the Neonatal Resuscitation Algorithm and be able to perform the necessary interventions quickly and effectively. Training programs, such as the Neonatal Resuscitation Program (NRP), provide healthcare providers with the knowledge and skills necessary to manage neonatal resuscitation scenarios.

These programs include:

  • Classroom Instruction: Providing theoretical knowledge about the Neonatal Resuscitation Algorithm and resuscitation techniques.
  • Hands-On Training: Offering practical experience through simulations and drills to enhance skills and confidence.
  • Certification: Ensuring that providers are certified in neonatal resuscitation to maintain high standards of care.

Continuous education and regular updates on the latest guidelines and best practices are essential for maintaining proficiency in neonatal resuscitation.

Importance of Teamwork in Neonatal Resuscitation

Neonatal resuscitation often requires a coordinated effort from a team of healthcare providers. Effective teamwork is crucial for ensuring that the resuscitation process is smooth and efficient. The Neonatal Resuscitation Algorithm emphasizes the importance of clear communication, role assignment, and coordination among team members.

Key aspects of teamwork in neonatal resuscitation include:

  • Clear Communication: Ensuring that all team members are aware of the newborn's condition and the interventions being performed.
  • Role Assignment: Assigning specific roles to each team member to ensure that all necessary tasks are covered.
  • Coordination: Coordinating the timing and sequence of interventions to maximize their effectiveness.

By working together, healthcare providers can ensure that the newborn receives the best possible care during the resuscitation process.

Challenges in Neonatal Resuscitation

Neonatal resuscitation can be challenging due to the critical nature of the situation and the need for quick decision-making. Some of the common challenges include:

  • Time Constraints: The need to act quickly to stabilize the newborn's condition.
  • Limited Resources: The availability of necessary equipment and medications.
  • Emotional Stress: The emotional impact on healthcare providers and families.

The Neonatal Resuscitation Algorithm provides a structured approach to managing these challenges, ensuring that providers are well-prepared to handle any resuscitation scenario.

Future Directions in Neonatal Resuscitation

The field of neonatal resuscitation is continually evolving, with new research and technologies emerging to improve outcomes. Future directions in neonatal resuscitation may include:

  • Advanced Monitoring Techniques: Developing new monitoring techniques to assess the newborn's condition more accurately.
  • Innovative Interventions: Exploring new interventions to improve the effectiveness of neonatal resuscitation.
  • Enhanced Training Programs: Continuously updating training programs to incorporate the latest guidelines and best practices.

By staying at the forefront of these advancements, healthcare providers can ensure that they are well-prepared to handle any neonatal resuscitation scenario.

📝 Note: The Neonatal Resuscitation Algorithm is a dynamic protocol that is regularly updated based on the latest medical research and best practices. Healthcare providers should stay informed about these updates to ensure that they are providing the best possible care to newborns.

Neonatal resuscitation is a critical aspect of healthcare that ensures the survival and well-being of newborns who experience difficulties during the transition from intrauterine to extrauterine life. The Neonatal Resuscitation Algorithm provides a standardized protocol for managing neonatal resuscitation scenarios, ensuring that every newborn receives the best possible care during those crucial first moments of life. By following the algorithm, healthcare providers can effectively assess the newborn’s condition, perform necessary interventions, and work together as a team to stabilize the newborn’s condition. Continuous training, education, and updates on the latest guidelines and best practices are essential for maintaining proficiency in neonatal resuscitation and improving outcomes for newborns.

Related Terms:

  • nrp printable algorithm chart
  • neonatal resuscitation algorithm chart
  • 8th edition nrp algorithm printable
  • neonatal resuscitation program algorithm pdf
  • nrp 9th edition algorithm pdf
  • neonatal resuscitation guidelines pdf