General Weakness Icd 10

General Weakness Icd 10

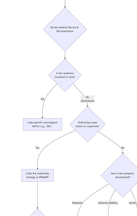
Understanding the nuances of medical coding is crucial for healthcare professionals, especially when dealing with conditions that require precise documentation. One such condition is the General Weakness ICD 10, which is a broad term used to describe a variety of symptoms related to overall physical debility. This blog post will delve into the specifics of General Weakness ICD 10, its implications, and how it is used in clinical settings.

What is General Weakness ICD 10?

The General Weakness ICD 10 code is part of the International Classification of Diseases, 10th Revision (ICD-10), which is a standardized system used by healthcare providers to classify and code all diagnoses, symptoms, and procedures recorded in conjunction with hospital care in the United States.

General Weakness ICD 10 is often used to describe a patient's overall feeling of fatigue, lack of energy, or reduced physical strength. This condition can be a symptom of various underlying health issues, ranging from minor to severe. It is essential for healthcare providers to accurately document this symptom to ensure proper diagnosis and treatment.

Common Causes of General Weakness

General Weakness ICD 10 can be attributed to a wide range of causes. Some of the most common include:

  • Infections: Viral or bacterial infections can lead to generalized weakness.
  • Chronic Diseases: Conditions like diabetes, heart disease, and autoimmune disorders can cause persistent weakness.
  • Nutritional Deficiencies: Lack of essential nutrients, such as vitamins and minerals, can result in weakness.
  • Mental Health Issues: Conditions like depression and anxiety can manifest as physical weakness.
  • Medication Side Effects: Certain medications can cause weakness as a side effect.
  • Dehydration: Insufficient fluid intake can lead to weakness and fatigue.

Diagnosing General Weakness

Diagnosing General Weakness ICD 10 involves a comprehensive evaluation by a healthcare provider. The process typically includes:

  • Medical History: A detailed medical history to understand the onset, duration, and severity of the weakness.
  • Physical Examination: A thorough physical exam to assess muscle strength, reflexes, and overall health.
  • Laboratory Tests: Blood tests to check for infections, nutritional deficiencies, and other underlying conditions.
  • Imaging Studies: X-rays, CT scans, or MRIs to rule out structural issues.

It is crucial for healthcare providers to conduct a thorough evaluation to identify the root cause of the weakness, as this will guide the appropriate treatment plan.

Treatment Options for General Weakness

The treatment for General Weakness ICD 10 depends on the underlying cause. Some common treatment approaches include:

  • Medications: Antibiotics for infections, pain relievers for discomfort, or specific medications for chronic conditions.
  • Nutritional Supplements: Vitamins and minerals to address deficiencies.
  • Lifestyle Changes: Improved diet, hydration, and exercise to boost overall health.
  • Therapy: Physical therapy to strengthen muscles and improve mobility.
  • Mental Health Support: Counseling or therapy for mental health issues.

In some cases, a multidisciplinary approach may be necessary to address the various factors contributing to the weakness.

Importance of Accurate Coding

Accurate coding of General Weakness ICD 10 is vital for several reasons:

  • Reimbursement: Proper coding ensures that healthcare providers receive appropriate reimbursement for the services rendered.
  • Patient Care: Accurate documentation helps in tracking the patient's progress and adjusting the treatment plan as needed.
  • Research and Statistics: Correct coding contributes to epidemiological studies and public health statistics, aiding in the understanding and management of health conditions.

Healthcare providers must stay updated with the latest ICD-10 codes and guidelines to ensure accurate and efficient coding practices.

Challenges in Coding General Weakness

Coding General Weakness ICD 10 can present several challenges:

  • Vague Symptoms: General weakness is a non-specific symptom that can be associated with many conditions, making it difficult to pinpoint the exact cause.
  • Multiple Factors: Weakness can be influenced by multiple factors, requiring a comprehensive evaluation to identify all contributing elements.
  • Documentation: Incomplete or inaccurate documentation can lead to incorrect coding, affecting patient care and reimbursement.

To overcome these challenges, healthcare providers must conduct thorough evaluations and maintain detailed documentation.

Best Practices for Coding General Weakness

To ensure accurate coding of General Weakness ICD 10, healthcare providers should follow these best practices:

  • Comprehensive Evaluation: Conduct a thorough evaluation to identify the underlying cause of the weakness.
  • Detailed Documentation: Document all relevant symptoms, test results, and treatment plans in detail.
  • Regular Updates: Stay updated with the latest ICD-10 codes and guidelines to ensure accurate coding.
  • Collaboration: Work closely with other healthcare providers to ensure a comprehensive approach to patient care.

By adhering to these best practices, healthcare providers can improve the accuracy of coding and enhance patient outcomes.

Case Studies

To illustrate the importance of accurate coding of General Weakness ICD 10, consider the following case studies:

Case Study 1: Viral Infection

A 35-year-old patient presents with generalized weakness, fatigue, and a low-grade fever. The healthcare provider conducts a thorough evaluation, including a physical exam and blood tests. The results indicate a viral infection. The provider documents the symptoms and diagnosis accurately, using the appropriate ICD-10 code for viral infection and general weakness. This ensures proper treatment and reimbursement.

Case Study 2: Chronic Fatigue Syndrome

A 45-year-old patient complains of persistent weakness, fatigue, and difficulty concentrating. The healthcare provider performs a comprehensive evaluation, including laboratory tests and imaging studies. The results suggest chronic fatigue syndrome. The provider documents the symptoms and diagnosis accurately, using the appropriate ICD-10 code for chronic fatigue syndrome and general weakness. This ensures a tailored treatment plan and accurate coding.

📝 Note: These case studies highlight the importance of thorough evaluations and accurate documentation in coding General Weakness ICD 10.

The field of medical coding is continually evolving, with advancements in technology and changes in healthcare policies. Some future trends in medical coding include:

  • Electronic Health Records (EHRs): The widespread use of EHRs is improving the accuracy and efficiency of medical coding.
  • Artificial Intelligence (AI): AI and machine learning are being used to automate coding processes, reducing errors and enhancing accuracy.
  • Telemedicine: The rise of telemedicine is changing how healthcare services are documented and coded, requiring new approaches to coding.
  • Regulatory Changes: Ongoing updates to ICD-10 codes and guidelines necessitate continuous education and training for healthcare providers.

Staying informed about these trends will help healthcare providers adapt to changes and maintain accurate coding practices.

In conclusion, understanding General Weakness ICD 10 is essential for healthcare providers to ensure accurate diagnosis, treatment, and documentation. By following best practices and staying updated with the latest coding guidelines, providers can enhance patient care and improve reimbursement processes. The accurate coding of General Weakness ICD 10 plays a crucial role in the overall management of patient health and contributes to the broader understanding of health conditions through epidemiological studies and public health statistics.

Related Terms:

  • generalized weakness icd 10 code
  • low intake icd 10
  • icd 10 code general weakness
  • muscle weakness icd 10
  • r53.1
  • general weakness icd 10 unspecified