Eco Map Social Work

Eco Map Social Work

In the ever-evolving landscape of social work, the integration of technology has become increasingly vital. One innovative tool that has gained traction is the Eco Map Social Work approach. This method leverages digital mapping to visualize and analyze the ecological systems that influence individuals and communities. By understanding these systems, social workers can better address the complex needs of their clients and develop more effective interventions.

Understanding Eco Map Social Work

Eco Map Social Work is a holistic approach that combines the principles of ecological systems theory with modern mapping technologies. This method allows social workers to create visual representations of the various systems that impact an individual's life, including family, community, and societal factors. By mapping these systems, social workers can gain a comprehensive understanding of the client's environment and identify areas that require intervention.

The core of Eco Map Social Work lies in its ability to provide a visual and interactive tool for assessing and addressing the ecological factors that influence a person's well-being. This approach is particularly useful in community-based settings, where multiple systems interact to shape an individual's experiences and outcomes.

Benefits of Eco Map Social Work

Eco Map Social Work offers several benefits that enhance the effectiveness of social work practices. Some of the key advantages include:

  • Comprehensive Assessment: By visualizing the ecological systems, social workers can conduct a thorough assessment of the client's environment, identifying both supportive and challenging factors.
  • Enhanced Collaboration: The visual nature of eco maps facilitates better communication and collaboration between clients, social workers, and other stakeholders, ensuring that everyone is on the same page.
  • Targeted Interventions: Eco maps help in pinpointing specific areas that require intervention, allowing social workers to develop tailored strategies that address the root causes of issues.
  • Continuous Monitoring: The dynamic nature of eco maps enables ongoing monitoring and evaluation of the client's progress, ensuring that interventions are effective and adaptable.

Steps to Implement Eco Map Social Work

Implementing Eco Map Social Work involves several steps, each designed to ensure a thorough and effective assessment and intervention process. Here is a detailed guide to help social workers integrate this approach into their practice:

Step 1: Initial Assessment

The first step in Eco Map Social Work is to conduct an initial assessment of the client's ecological systems. This involves gathering information about the client's family, community, and societal factors that may influence their well-being. Social workers can use interviews, questionnaires, and observations to collect this data.

Step 2: Creating the Eco Map

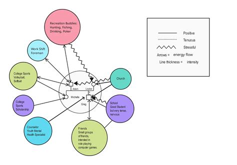
Once the initial assessment is complete, the next step is to create the eco map. This involves using digital mapping tools to visualize the various systems that impact the client's life. Social workers can use software like Google Maps, ArcGIS, or specialized eco mapping tools to create these visual representations. The eco map should include:

  • Family and social networks
  • Community resources and services
  • Educational and employment opportunities
  • Healthcare and mental health services
  • Cultural and environmental factors

Here is an example of how an eco map might be structured:

System Description Impact
Family Immediate family members, extended family, and close friends Supportive or challenging relationships
Community Local resources, services, and community organizations Access to support and opportunities
Societal Educational institutions, employment opportunities, healthcare services Systemic barriers or facilitators

Step 3: Analyzing the Eco Map

After creating the eco map, the next step is to analyze the data to identify patterns, strengths, and areas of concern. Social workers should look for:

  • Supportive factors that enhance the client's well-being
  • Challenging factors that hinder the client's progress
  • Gaps in resources and services
  • Opportunities for intervention and support

This analysis helps in developing a comprehensive understanding of the client's ecological systems and informs the development of targeted interventions.

Step 4: Developing Interventions

Based on the analysis of the eco map, social workers can develop targeted interventions that address the identified areas of concern. These interventions should be tailored to the client's unique needs and circumstances, and may include:

  • Connecting the client with community resources and services
  • Providing counseling and support to address emotional and psychological needs
  • Facilitating access to educational and employment opportunities
  • Advocating for systemic changes to address broader societal issues

It is important to involve the client in the development and implementation of interventions to ensure that they are meaningful and effective.

📝 Note: The success of Eco Map Social Work depends on the active participation of the client and the collaboration between social workers and other stakeholders.

Step 5: Monitoring and Evaluation

The final step in Eco Map Social Work is to monitor and evaluate the effectiveness of the interventions. This involves regularly updating the eco map to reflect changes in the client's ecological systems and assessing the impact of the interventions on the client's well-being. Social workers should use feedback from the client and other stakeholders to make necessary adjustments to the interventions and ensure that they remain effective and relevant.

Continuous monitoring and evaluation are essential for the long-term success of Eco Map Social Work and help in identifying new areas of concern and opportunities for intervention.

📝 Note: Regular updates to the eco map and ongoing evaluation are crucial for maintaining the effectiveness of the interventions and addressing emerging issues.

Case Studies in Eco Map Social Work

To illustrate the practical application of Eco Map Social Work, let's explore a few case studies that highlight its effectiveness in different settings.

Case Study 1: Community-Based Intervention

In a community-based setting, social workers used Eco Map Social Work to address the needs of a low-income neighborhood. By creating eco maps for individual families, they identified key areas of concern, such as limited access to healthcare and educational resources. The social workers then developed targeted interventions, including:

  • Establishing a community health clinic
  • Providing after-school programs and tutoring services
  • Facilitating access to affordable housing and employment opportunities

Through continuous monitoring and evaluation, the social workers were able to track the progress of the interventions and make necessary adjustments to ensure their effectiveness.

Case Study 2: Individual Counseling

In an individual counseling setting, a social worker used Eco Map Social Work to help a client struggling with depression. By creating an eco map, the social worker identified key factors contributing to the client's depression, including a lack of social support and limited access to mental health services. The social worker then developed a comprehensive intervention plan that included:

  • Connecting the client with a support group
  • Providing individual counseling sessions
  • Facilitating access to mental health services

Through regular updates to the eco map and ongoing evaluation, the social worker was able to monitor the client's progress and make necessary adjustments to the intervention plan.

Challenges and Considerations

While Eco Map Social Work offers numerous benefits, it also presents several challenges and considerations that social workers should be aware of. Some of the key challenges include:

  • Data Collection: Gathering accurate and comprehensive data about the client's ecological systems can be time-consuming and challenging.
  • Technological Barriers: Access to digital mapping tools and the necessary technological infrastructure may be limited in some settings.
  • Client Engagement: Ensuring the active participation and engagement of the client in the eco mapping process is crucial for its success.
  • Resource Limitations: Limited resources and funding may hinder the implementation of targeted interventions.

To overcome these challenges, social workers should:

  • Develop clear and efficient data collection methods
  • Seek out affordable and accessible digital mapping tools
  • Foster a collaborative and inclusive approach to client engagement
  • Advocate for increased resources and funding to support interventions

By addressing these challenges and considerations, social workers can effectively integrate Eco Map Social Work into their practice and enhance the well-being of their clients.

In conclusion, Eco Map Social Work is a powerful tool that leverages digital mapping to visualize and analyze the ecological systems that influence individuals and communities. By understanding these systems, social workers can develop more effective interventions and improve the well-being of their clients. Through comprehensive assessment, targeted interventions, and continuous monitoring, Eco Map Social Work offers a holistic approach to addressing the complex needs of clients in various settings. By embracing this innovative method, social workers can enhance their practice and make a meaningful impact on the lives of those they serve.

Related Terms:

  • ecomap with children social work
  • ecomap social work template
  • ecomap social work pdf
  • ecomap social work generator
  • ecomap social work symbols
  • ecomap social work examples