Digestive System Concept Map

Digestive System Concept Map

Understanding the complexities of the human body can be a daunting task, but breaking down systems into digestible components can make the process more manageable. One effective way to visualize and comprehend the intricacies of the digestive system is through the use of a Digestive System Concept Map. This tool not only helps in organizing information but also provides a clear, visual representation of how different parts of the digestive system interact with each other.

What is a Digestive System Concept Map?

A Digestive System Concept Map is a graphical tool used to organize and represent knowledge. It consists of nodes (or concepts) connected by links (or relationships) that show how different parts of the digestive system are interconnected. This map can include various components such as organs, functions, and processes, providing a holistic view of the digestive system.

Components of the Digestive System

The digestive system is a complex network of organs that work together to break down food, extract nutrients, and eliminate waste. The primary components include:

  • Mouth
  • Esophagus
  • Stomach
  • Small Intestine
  • Large Intestine
  • Liver
  • Gallbladder
  • Pancreas

Each of these components plays a crucial role in the digestive process. For example, the mouth initiates digestion through chewing and the secretion of saliva, while the stomach breaks down food further with the help of gastric juices. The small intestine absorbs nutrients, and the large intestine eliminates waste.

Creating a Digestive System Concept Map

Creating a Digestive System Concept Map involves several steps. Here’s a detailed guide to help you get started:

Step 1: Identify Key Concepts

The first step is to identify the key concepts related to the digestive system. These can include organs, functions, and processes. For example:

  • Organs: Mouth, Esophagus, Stomach, Small Intestine, Large Intestine, Liver, Gallbladder, Pancreas
  • Functions: Ingestion, Digestion, Absorption, Elimination
  • Processes: Mechanical Digestion, Chemical Digestion, Peristalsis

Step 2: Organize Concepts Hierarchically

Once you have identified the key concepts, organize them hierarchically. This means placing the most general concepts at the top and the more specific ones below. For example, you might start with the overall function of digestion and then break it down into specific organs and processes.

Step 3: Connect Concepts with Relationships

Next, connect the concepts with relationships. Use arrows or lines to show how different parts of the digestive system interact. For example, you might draw an arrow from the mouth to the esophagus to show the path of food as it moves through the digestive system.

Step 4: Add Details and Examples

Finally, add details and examples to make the concept map more comprehensive. This can include specific functions of each organ, the types of nutrients absorbed in different parts of the digestive system, and any relevant processes.

📝 Note: When creating a Digestive System Concept Map, it’s important to keep it simple and focused. Avoid overloading the map with too much information, as this can make it difficult to understand.

Benefits of Using a Digestive System Concept Map

A Digestive System Concept Map offers several benefits, including:

  • Improved Understanding: By visualizing the digestive system, you can gain a better understanding of how different parts interact and function.
  • Enhanced Memory Retention: Concept maps help in retaining information by organizing it in a structured and visual format.
  • Better Problem-Solving: A concept map can aid in diagnosing and solving digestive issues by providing a clear overview of the system.
  • Educational Tool: Concept maps are excellent educational tools for students and educators, making complex topics more accessible.

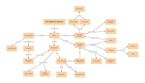
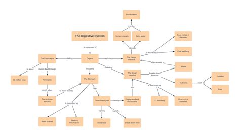
Example of a Digestive System Concept Map

Below is an example of a simple Digestive System Concept Map that includes the key components and their relationships:

Component Function Relationships
Mouth Ingestion, Mechanical Digestion Connects to Esophagus
Esophagus Transportation of Food Connects to Stomach
Stomach Chemical Digestion, Storage Connects to Small Intestine
Small Intestine Absorption of Nutrients Connects to Large Intestine
Large Intestine Absorption of Water, Elimination of Waste Connects to Rectum and Anus
Liver Production of Bile, Detoxification Connects to Gallbladder and Small Intestine
Gallbladder Storage of Bile Connects to Small Intestine
Pancreas Production of Enzymes and Hormones Connects to Small Intestine

Advanced Concept Mapping Techniques

For those looking to create more advanced Digestive System Concept Maps, consider the following techniques:

Cross-Linking

Cross-linking involves connecting concepts that are not directly related but have indirect relationships. For example, you might connect the pancreas to the liver through the production of enzymes that aid in digestion.

Color Coding

Using different colors to represent different types of concepts can make the map more visually appealing and easier to understand. For instance, you might use blue for organs, green for functions, and red for processes.

Including Images

Adding images of the digestive organs can provide a more tangible representation of the concepts. This can be particularly helpful for visual learners.

📝 Note: When using images, ensure they are high-quality and relevant to the concepts being represented.

Applications of Digestive System Concept Maps

A Digestive System Concept Map can be applied in various fields, including:

Education

In educational settings, concept maps can be used to teach students about the digestive system. They provide a visual aid that helps students understand complex topics more easily.

Medical Professionals

Medical professionals can use concept maps to diagnose and treat digestive disorders. By visualizing the digestive system, they can identify potential issues and develop effective treatment plans.

Research

Researchers can use concept maps to organize and analyze data related to the digestive system. This can help in identifying patterns and relationships that might not be apparent through traditional methods.

Conclusion

A Digestive System Concept Map is a powerful tool for understanding the complexities of the digestive system. By organizing information visually, it provides a clear and comprehensive overview of how different parts of the system interact. Whether used for educational purposes, medical diagnosis, or research, a concept map can enhance understanding and problem-solving abilities. By following the steps outlined in this guide, you can create an effective Digestive System Concept Map that meets your specific needs.

Related Terms:

  • digestive system graphic organizer
  • digestive system body map
  • a&p 2 digestive system quizlet
  • mind map of digestive system
  • digestive system a&p ii
  • map of the digestive tract