Cleric Cheat Sheet

Cleric Cheat Sheet

Embarking on a journey as a cleric in a fantasy role-playing game can be both exhilarating and daunting. Clerics are often the backbone of any adventuring party, providing essential healing, support, and divine intervention. To help you navigate the complexities of playing a cleric, we've created a comprehensive Cleric Cheat Sheet. This guide will cover everything from character creation to advanced strategies, ensuring you have all the tools you need to excel in your role.

Character Creation

Creating a cleric character involves several key decisions that will shape your gameplay experience. Here are the essential steps to get you started:

Choosing a Domain

One of the first decisions you'll make is selecting a domain. Domains represent the specific aspects of your deity's portfolio and grant you unique abilities. Common domains include:

  • Life: Focuses on healing and supporting allies.
  • Light: Deals with banishing evil and providing protection.
  • Nature: Grants abilities related to plants, animals, and the natural world.
  • War: Enhances combat capabilities and leadership skills.

Each domain offers a set of spells and features that align with your deity's teachings. Choose a domain that fits your playstyle and the needs of your party.

Selecting Spells

Clerics have access to a wide array of spells, making them versatile in any situation. When selecting spells, consider the following categories:

  • Healing Spells: Essential for keeping your party alive. Examples include Cure Wounds and Mass Heal.
  • Support Spells: Enhance your allies' abilities. Examples include Bless and Heroes' Feast.
  • Combat Spells: Deal damage to enemies. Examples include Infestation and Spiritual Weapon.
  • Utility Spells: Provide various benefits, such as Detect Magic and Speak with Dead.

Your spell selection should be balanced to cover a variety of situations. Don't forget to prepare spells that complement your domain and party composition.

Equipment and Gear

As a cleric, your equipment choices are crucial for both combat and support roles. Here are some essential items to consider:

  • Weapons: Maces, hammers, and staves are common choices for clerics.
  • Armor: Medium armor provides a good balance of protection and mobility.
  • Holy Symbol: A symbol of your deity, required for casting spells.
  • Healing Potions: Always have a few on hand for emergencies.

Your gear should reflect your role as a healer and supporter. Prioritize items that enhance your spellcasting and defensive capabilities.

Advanced Strategies

Once you've created your cleric character, it's time to dive into advanced strategies that will make you an invaluable member of your party. Here are some tips to elevate your gameplay:

Optimizing Spell Slots

Managing your spell slots effectively is crucial for sustained performance. Here are some strategies to optimize your spell usage:

  • Prioritize Healing: Always have healing spells ready for emergencies.
  • Use Lower-Level Spells: Save higher-level spells for critical situations.
  • Plan Ahead: Anticipate upcoming battles and prepare spells accordingly.

Efficient spell management ensures you have the right spells at the right time, maximizing your impact in any situation.

Enhancing Combat Effectiveness

While clerics are primarily support characters, they can also be formidable in combat. Here are some tips to enhance your combat effectiveness:

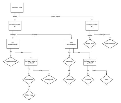
  • Choose the Right Spells: Select spells that deal damage or provide combat benefits, such as Spiritual Weapon and Guiding Bolt.
  • Use Your Domain Features: Leverage your domain's unique abilities to gain an edge in battle.
  • Positioning: Stay close to your allies to provide healing and support, but be mindful of your own safety.

By combining your healing and combat abilities, you can become a versatile and powerful force on the battlefield.

Supporting Your Party

As a cleric, your primary role is to support your party. Here are some ways to enhance your supportive capabilities:

  • Healing: Keep your party's health topped up with regular healing spells.
  • Buffs: Use spells like Bless and Aid to boost your allies' abilities.
  • Debuffs: Apply spells like Bane and Infestation to weaken enemies.

Your support spells can turn the tide of battle, making you an indispensable member of any adventuring party.

Cleric Cheat Sheet

To help you quickly reference essential information, we've created a Cleric Cheat Sheet. This cheat sheet covers key abilities, spells, and strategies to keep you on top of your game.

Ability Description
Channel Divinity Use your deity's power to turn undead, gain advantage on saving throws, or other domain-specific effects.
Destroy Undead As an action, make a melee spell attack against an undead creature within 5 feet of you. If the attack hits, the target takes 2d8 radiant damage.
Turn Undead As an action, present your holy symbol and speak a prayer censuring undead. Each undead that can see or hear you within 30 feet of you must make a Wisdom saving throw.

This cheat sheet is a quick reference for your most important abilities and spells. Keep it handy during your adventures to ensure you're always prepared.

📝 Note: The cheat sheet is designed to be a quick reference. For detailed information, consult your character sheet and spell descriptions.

Domain-Specific Strategies

Each domain offers unique abilities and strategies. Here are some domain-specific tips to help you maximize your potential:

Life Domain

The Life domain is focused on healing and supporting allies. Here are some strategies to enhance your effectiveness:

  • Preserve Life: Use your Blessings of Life feature to gain temporary hit points and heal allies.
  • Mass Healing: Prepare spells like Mass Heal for large-scale battles.
  • Support Spells: Use spells like Aid and Heroes' Feast to boost your party's capabilities.

As a Life domain cleric, your primary goal is to keep your party alive and fighting at their best.

Light Domain

The Light domain deals with banishing evil and providing protection. Here are some strategies to enhance your effectiveness:

  • Warding Flare: Use your Warding Flare feature to deal radiant damage and blind enemies.
  • Banishment: Prepare spells like Banishment to remove powerful enemies from the battlefield.
  • Protection Spells: Use spells like Protection from Evil and Good to safeguard your allies.

As a Light domain cleric, your role is to protect your party and banish evil forces.

Nature Domain

The Nature domain grants abilities related to plants, animals, and the natural world. Here are some strategies to enhance your effectiveness:

  • Dampen Elements: Use your Dampen Elements feature to protect your party from environmental hazards.
  • Animal Companions: Prepare spells like Speak with Animals and Find Familiar to gain allies in the wild.
  • Healing Spells: Use spells like Goodberry and Heal to restore health and vitality.

As a Nature domain cleric, your role is to harness the power of nature to support your party.

War Domain

The War domain enhances combat capabilities and leadership skills. Here are some strategies to enhance your effectiveness:

  • War God's Blessing: Use your War God's Blessing feature to gain advantage on attack rolls and deal extra damage.
  • Combat Spells: Prepare spells like Spiritual Weapon and Guiding Bolt to deal damage and support your allies.
  • Leadership: Use spells like Command and Heroes' Feast to inspire and motivate your party.

As a War domain cleric, your role is to lead your party into battle and inspire them to victory.

Each domain offers unique abilities and strategies. Experiment with different domains to find the one that best fits your playstyle and party needs.

📝 Note: Domain-specific strategies can be combined with general cleric tactics to create a versatile and powerful character.

Final Thoughts

Playing a cleric in a fantasy role-playing game is a rewarding experience that requires a blend of strategic thinking, tactical planning, and a deep understanding of your character’s abilities. By following the guidelines in this Cleric Cheat Sheet, you’ll be well-equipped to handle any challenge that comes your way. Whether you’re healing your allies, banishing evil, or leading your party into battle, your role as a cleric is essential to the success of your adventures. Embrace the power of your deity and let your faith guide you to victory.