Cellular Respiration Concept Map

Cellular Respiration Concept Map

Understanding the intricate processes of cellular respiration is fundamental to grasping how living organisms generate energy. A Cellular Respiration Concept Map serves as an invaluable tool for visualizing and comprehending the complex pathways involved in this essential biological process. By breaking down the steps of cellular respiration into a clear and organized format, students and educators alike can gain a deeper understanding of how cells convert nutrients into usable energy.

What is Cellular Respiration?

Cellular respiration is the process by which cells convert the chemical energy stored in glucose into adenosine triphosphate (ATP), the primary energy currency of the cell. This process occurs in three main stages: glycolysis, the Krebs cycle, and the electron transport chain. Each stage plays a crucial role in the overall efficiency of energy production.

The Stages of Cellular Respiration

To fully appreciate the Cellular Respiration Concept Map, it is essential to understand each stage of the process. Below is a detailed overview of the three main stages:

Glycolysis

Glycolysis is the first stage of cellular respiration and occurs in the cytoplasm of the cell. During this process, one molecule of glucose (C6H12O6) is broken down into two molecules of pyruvate (C3H4O3). This breakdown releases a small amount of energy, which is used to produce two molecules of ATP and two molecules of NADH (nicotinamide adenine dinucleotide). Glycolysis can occur with or without the presence of oxygen, making it a versatile process for energy production.

The Krebs Cycle

The Krebs cycle, also known as the citric acid cycle or the TCA cycle, takes place in the mitochondria. The pyruvate molecules produced during glycolysis are transported into the mitochondria, where they are converted into acetyl-CoA. Acetyl-CoA then enters the Krebs cycle, where it undergoes a series of reactions that produce additional ATP, NADH, and FADH2 (flavin adenine dinucleotide). The Krebs cycle is a critical step in the overall process of cellular respiration, as it generates the majority of the NADH and FADH2 used in the electron transport chain.

The Electron Transport Chain

The electron transport chain is the final stage of cellular respiration and occurs in the inner membrane of the mitochondria. During this stage, the NADH and FADH2 produced in the previous stages donate their electrons to a series of protein complexes embedded in the mitochondrial membrane. As the electrons pass through these complexes, they release energy that is used to pump protons (H+) across the membrane, creating a pH gradient. This gradient drives the synthesis of ATP through a process called chemiosmosis. The electron transport chain is highly efficient, producing the majority of the ATP generated during cellular respiration.

Creating a Cellular Respiration Concept Map

A Cellular Respiration Concept Map is a visual representation of the processes involved in cellular respiration. It helps to organize and connect the various components and stages of the process, making it easier to understand and remember. Here are the steps to create an effective concept map:

Identify Key Concepts

Begin by identifying the key concepts and components of cellular respiration. These may include:

  • Glucose
  • Glycolysis
  • Pyruvate
  • Acetyl-CoA
  • The Krebs cycle
  • NADH
  • FADH2
  • The electron transport chain
  • ATP
  • Mitochondria

Organize the Concepts

Next, organize these concepts into a logical sequence that reflects the flow of cellular respiration. Start with glucose and follow the pathway through glycolysis, the Krebs cycle, and the electron transport chain. Use arrows to connect the concepts and indicate the direction of the process.

Add Details and Relationships

For each concept, add details and relationships that explain how it fits into the overall process. For example, you might include the number of ATP molecules produced at each stage, the role of NADH and FADH2, and the location of each process within the cell. Use different colors or shapes to distinguish between different types of information, such as reactants, products, and energy carriers.

Review and Refine

Finally, review your Cellular Respiration Concept Map to ensure that it accurately represents the process and is easy to understand. Make any necessary adjustments to improve clarity and organization. You may also want to seek feedback from peers or instructors to identify areas for improvement.

📝 Note: When creating a concept map, it is important to use clear and concise language. Avoid jargon and technical terms that may be unfamiliar to your audience. Additionally, consider using visual aids such as diagrams or images to enhance the map's effectiveness.

Benefits of Using a Cellular Respiration Concept Map

A well-designed Cellular Respiration Concept Map offers numerous benefits for learning and teaching. Some of the key advantages include:

Improved Understanding

By visualizing the complex processes involved in cellular respiration, students can gain a deeper understanding of how the various components and stages are interconnected. This holistic view helps to reinforce key concepts and relationships, making it easier to remember and apply the information.

Enhanced Retention

Concept maps are an effective tool for enhancing memory retention. By organizing information in a structured and visual format, students can more easily recall the details of cellular respiration. This is particularly useful for preparing for exams or reviewing material for future reference.

Facilitated Communication

A Cellular Respiration Concept Map can serve as a valuable communication tool for educators and students. It provides a clear and concise overview of the process, making it easier to discuss and explain complex concepts. This can be particularly useful in group settings, where visual aids can help to engage and inform participants.

Identification of Gaps in Knowledge

Creating a concept map can also help to identify gaps in knowledge or areas that require further study. By organizing the information and identifying relationships, students may become aware of concepts or details that they do not fully understand. This can guide further learning and ensure a comprehensive understanding of the topic.

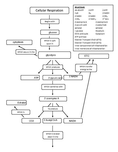
Example of a Cellular Respiration Concept Map

Below is an example of a Cellular Respiration Concept Map that illustrates the key concepts and relationships involved in the process. This map can be used as a reference or starting point for creating your own concept map.

Cellular Respiration Concept Map

Common Misconceptions About Cellular Respiration

Despite its importance, cellular respiration is often misunderstood. Here are some common misconceptions and clarifications to help ensure a accurate understanding:

Misconception: Cellular Respiration Only Occurs in Plants

Clarification: Cellular respiration occurs in all living organisms, including plants, animals, and microorganisms. While plants also perform photosynthesis, they still rely on cellular respiration to convert glucose into ATP for energy.

Misconception: Glycolysis Produces a Lot of ATP

Clarification: Glycolysis produces only a small amount of ATP compared to the other stages of cellular respiration. The majority of ATP is generated during the electron transport chain, which is the final stage of the process.

Misconception: Oxygen is Not Required for Cellular Respiration

Clarification: While glycolysis can occur without oxygen (anaerobic respiration), the Krebs cycle and electron transport chain require oxygen to function efficiently. In the absence of oxygen, cells may switch to anaerobic respiration, but this process is less efficient and produces less ATP.

Misconception: All Cells Have Mitochondria

Clarification: While most eukaryotic cells have mitochondria, some cells, such as red blood cells in mammals, do not. These cells rely on glycolysis for energy production, as they lack the necessary organelles for aerobic respiration.

Conclusion

In summary, a Cellular Respiration Concept Map is an invaluable tool for understanding the complex processes involved in cellular respiration. By visualizing the key concepts and relationships, students and educators can gain a deeper appreciation for how cells convert nutrients into usable energy. The three main stages of cellular respiration—glycolysis, the Krebs cycle, and the electron transport chain—each play a crucial role in this essential biological process. By creating and using a concept map, learners can enhance their understanding, retention, and communication of these important concepts, ultimately leading to a more comprehensive grasp of cellular respiration.

Related Terms:

  • cellular respiration photosynthesis concept map
  • cellular respiration concept map quizlet
  • electron transport chain concept map
  • blank cellular respiration diagram
  • cellular respiration diagram answer key
  • cellular respiration pics