Causes Of Desertification

Causes Of Desertification

Desertification is a critical environmental issue that affects millions of people worldwide. It is a process by which fertile land becomes desert, typically as a result of drought, deforestation, or inappropriate agriculture. Understanding the causes of desertification is essential for developing effective strategies to combat this problem. This blog post delves into the various factors contributing to desertification, its impacts, and potential solutions.

Understanding Desertification

Desertification is not just about the expansion of existing deserts but also the degradation of drylands, which are areas that receive less than 600 millimeters of rainfall per year. These regions are particularly vulnerable to desertification due to their fragile ecosystems and limited water resources.

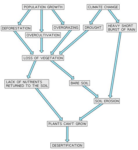
Primary Causes of Desertification

The causes of desertification are multifaceted and can be broadly categorized into natural and human-induced factors. Understanding these causes is the first step in addressing the issue.

Natural Causes

Natural factors contributing to desertification include:

  • Climate Change: Rising temperatures and altered precipitation patterns can lead to prolonged droughts, making it difficult for vegetation to survive.
  • Soil Erosion: Wind and water can erode the topsoil, which is rich in nutrients, leaving behind infertile soil.
  • Drought: Prolonged periods of drought can deplete water resources, making it impossible for plants to grow and sustain life.

Human-Induced Causes

Human activities play a significant role in desertification. Some of the key human-induced causes include:

  • Deforestation: Clearing forests for agriculture, urban development, or timber can expose the soil to erosion and reduce its fertility.
  • Overgrazing: Excessive grazing by livestock can deplete the vegetation cover, leading to soil erosion and desertification.
  • Inappropriate Agriculture: Unsustainable farming practices, such as monocropping and excessive use of chemicals, can degrade the soil over time.
  • Urbanization: The expansion of cities and infrastructure can lead to the loss of fertile land and disruption of natural ecosystems.
  • Mining and Quarrying: These activities can remove the topsoil and expose the underlying layers, making the land infertile.

Impacts of Desertification

The impacts of desertification are far-reaching and affect various aspects of human life and the environment. Some of the key impacts include:

  • Food Insecurity: Desertification reduces agricultural productivity, leading to food shortages and malnutrition.
  • Water Scarcity: The loss of vegetation cover can reduce water retention in the soil, leading to water scarcity.
  • Biodiversity Loss: Desertification can destroy habitats, leading to the extinction of plant and animal species.
  • Economic Decline: The degradation of land can reduce agricultural output, leading to economic losses for farmers and communities.
  • Social Unrest: Desertification can lead to migration and conflict over resources, exacerbating social tensions.

Regions Most Affected by Desertification

Desertification is a global issue, but certain regions are more severely affected than others. Some of the most vulnerable regions include:

  • Africa: The Sahel region, which stretches across the southern edge of the Sahara Desert, is particularly vulnerable to desertification.
  • Asia: Countries like China and India face significant challenges due to desertification, particularly in their arid and semi-arid regions.
  • South America: The Gran Chaco region, which spans parts of Argentina, Bolivia, and Paraguay, is at risk of desertification due to deforestation and unsustainable agriculture.
  • Australia: Large parts of Australia are prone to desertification, particularly in the outback regions.

Strategies to Combat Desertification

Addressing desertification requires a multi-faceted approach that involves both immediate actions and long-term strategies. Some effective strategies include:

Sustainable Agriculture

Promoting sustainable farming practices can help prevent desertification. This includes:

  • Crop rotation to maintain soil fertility.
  • Agroforestry, which integrates trees with crops and livestock.
  • Conservation tillage to reduce soil erosion.

Reforestation and Afforestation

Planting trees and restoring forests can help stabilize the soil and prevent erosion. This involves:

  • Planting native tree species that are adapted to the local climate.
  • Community involvement in reforestation projects.
  • Protection of existing forests from deforestation.

Water Management

Efficient water management is crucial for preventing desertification. This includes:

  • Building dams and reservoirs to store water.
  • Implementing irrigation systems that minimize water loss.
  • Promoting water conservation practices among farmers and communities.

Policy and Legislation

Governments play a critical role in combating desertification through policies and legislation. This includes:

  • Enacting laws to protect forests and wetlands.
  • Providing incentives for sustainable farming practices.
  • Supporting research and development in desertification mitigation.

Community Involvement

Engaging local communities in desertification mitigation efforts is essential for long-term success. This involves:

  • Educating communities about the causes and impacts of desertification.
  • Encouraging community-led initiatives to restore degraded lands.
  • Providing resources and support for community projects.

Case Studies: Success Stories in Combating Desertification

Several regions around the world have successfully implemented strategies to combat desertification. These success stories provide valuable insights and inspiration for other affected areas.

The Great Green Wall Initiative

The Great Green Wall is an ambitious project aimed at restoring the degraded landscapes of the Sahel region in Africa. The initiative involves planting a wall of trees across the southern edge of the Sahara Desert to combat desertification and climate change. The project has shown promising results, with millions of trees planted and communities benefiting from improved livelihoods.

China’s Loess Plateau Restoration

China’s Loess Plateau, once a severely degraded region, has undergone significant restoration efforts. The government implemented a series of measures, including reforestation, terracing, and water conservation, to restore the degraded lands. These efforts have led to improved soil fertility, increased agricultural productivity, and enhanced biodiversity.

India’s Jawaharlal Nehru National Urban Renewal Mission

India’s Jawaharlal Nehru National Urban Renewal Mission (JNNURM) has focused on urban renewal and sustainable development. The mission includes initiatives to combat desertification through urban greening, water management, and waste management. These efforts have helped improve the quality of life in urban areas and reduce the impact of desertification.

Challenges in Combating Desertification

Despite the progress made in combating desertification, several challenges remain. These challenges include:

  • Limited Resources: Many affected regions lack the financial and technical resources needed to implement effective mitigation strategies.
  • Climate Change: The impacts of climate change, such as increased temperatures and altered precipitation patterns, can exacerbate desertification.
  • Political Instability: Political instability and conflict can hinder efforts to combat desertification, as resources and attention are diverted to other priorities.
  • Lack of Awareness: Many communities are unaware of the causes and impacts of desertification, making it difficult to engage them in mitigation efforts.

📌 Note: Addressing these challenges requires a coordinated effort from governments, international organizations, and local communities. By working together, it is possible to overcome these obstacles and make significant progress in combating desertification.

Future Prospects

The future of desertification mitigation looks promising, with increasing awareness and commitment from various stakeholders. Advances in technology, such as remote sensing and GIS, are providing new tools for monitoring and managing desertification. Additionally, international cooperation and funding are playing a crucial role in supporting affected regions.

In conclusion, desertification is a complex and multifaceted issue that requires a comprehensive approach to address. By understanding the causes of desertification and implementing effective strategies, it is possible to mitigate its impacts and restore degraded lands. The success stories from around the world demonstrate that with determination and collaboration, desertification can be combated, and sustainable development can be achieved. The key is to continue raising awareness, investing in research and development, and fostering international cooperation to tackle this global challenge.

Related Terms:

  • desertification caused by farming
  • 2 human causes of desertification
  • desertification causes and consequences
  • the main causes of desertification
  • physical causes of desertification
  • major causes of desertification